精选问答
行业数据
查看更多
VIP权益
登录 | 注册
> 数据图表
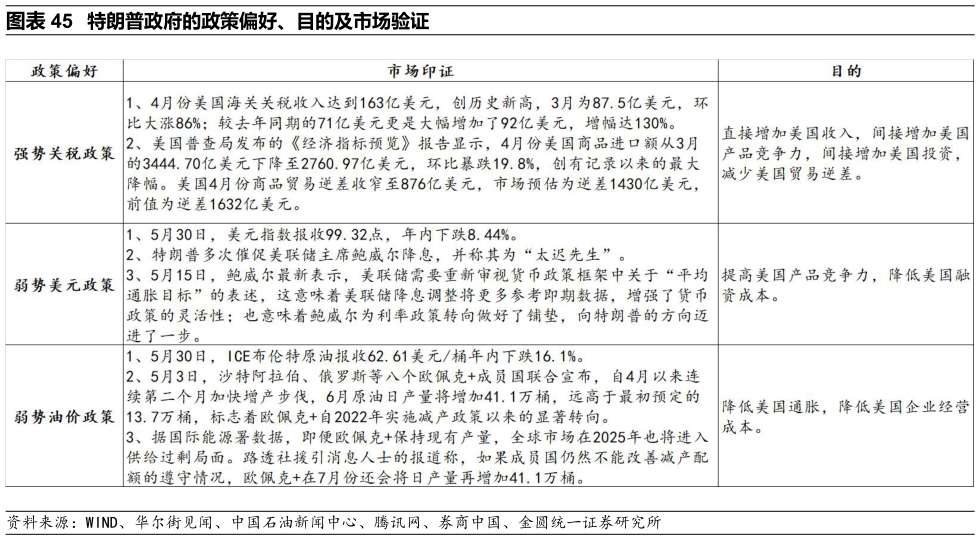
如何解释特朗普政府的政策偏好、目的及市场验证
2025-6-1
瞻经济学人研究报告,2023 年,中国全球石化产品销售额排名第一,占全球比重的 43.0%。
金圆统一证券
综合其他
推荐问答
咨询大家美股分行业基金资金流动:医药、金融流出,工业、科技获流入?
如何了解全球整体资金边际流动:美国、日本获流入,中国小幅流出?
谁知道全球外资边际流动:本期全球外资边际流入发达市场,美国、日本、英国流入规模居前?
我想了解一下年初至今外资流入:外资流入中国内地中国?
如何了解年初至今外资流入:日本、英国在非美发达市?