精选问答
行业数据
查看更多
VIP权益
登录 | 注册
> 数据图表
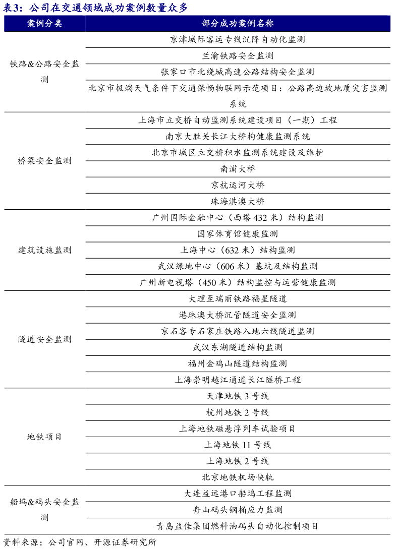
如何了解公司在交通领域成功案例数量众多
2025-6-1
案例数量为 18 个隧道安全监测成功案例数量为 17 个。
开源证券
工业制造
推荐问答
如何才能本周个股涨跌幅?
如何看待年初以来公用事业子板块中光伏涨幅最大?
咨询大家本周公用事业子板块中光伏跌幅最小 年初以来公用事业子板块中光伏涨幅最大?
想关注一下年初以来指数涨跌幅?
如何了解本周指数涨跌幅 年初以来指数涨跌幅?