> 数据图表

一起讨论下3.5

2025-6-3
一起讨论下3.5
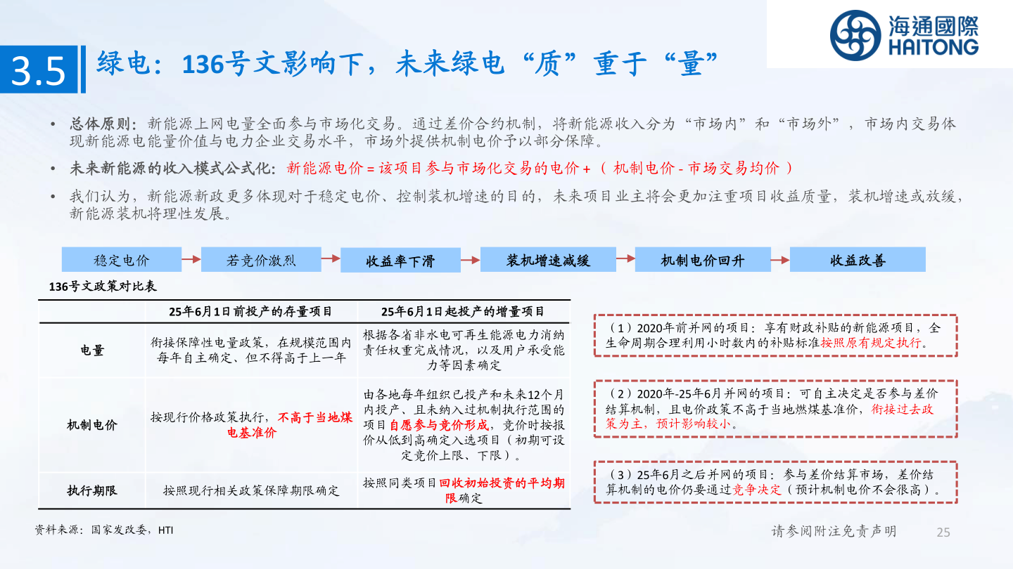
3.5绿电:136号文影响下,未来绿电“质”重于“量”国泰海通证券2025中期策略会• 总体原则:新能源上网电量全面参与市场化交易。通过差价合约机制,将新能源收入分为“市场内”和“市场外”,市场内交易体现新能源电能量价值与电力企业交易水平,市场外提供机制电价予以部分保障。• 未来新能源的收入模式公式化:新能源电价 = 该项目参与市场化交易的电价 + ( 机制电价 - 市场交易均价 )• 我们认为,新能源新政更多体现对于稳定电价、控制装机增速的目的,未来项目业主将会更加注重项目收益质量,装机增速或放缓,新能源装机将理性发展。稳定电价若竞价激烈收益率下滑装机增速减缓机制电价回升收益改善136号文政策对比表25年6月1日前投产的存量项目25年6月1日起投产的增量项目电量衔接保障性电量政策,在规模范围内每年自主确定、但不得高于上一年机制电价按现行价格政策执行,不高于当地煤电基准价执行期限按照现行相关政策保障期限确定根据各省非水电可再生能源电力消纳责任权重完成情况,以及用户承受能力等因素确定由各地每年组织已投产和未来12个月内投产、且未纳入过机制执行范围的项目自愿参与竞价形成,竞价时按报价从低到高确定入选项目(初期可设定竞价上限、下限)。按照同类项目回收初始投资的平均期限确定(1)2020年前并网的项目:享有财政补贴的新能源项目,全生命周期合理利用小时数内的补贴标准按照原有规定执行。(2)2020年-25年6月并网的项目:可自主决定是否参与差价结算机制,且电价政策不高于当地燃煤基准价,衔接过去政策为主,预计影响较小。(3)25年6月之后并网的项目:参与差价结算市场,差价结算机制的电价仍要通过竞争决定(预计机制电价不会很高)。资料来源:国家发改委,HTI请参阅附注免责声明25