> 数据图表

谁知道以上海为例,从研发-评审-入院-投融资-国际化等方面给予资源支持

2025-6-3
谁知道以上海为例,从研发-评审-入院-投融资-国际化等方面给予资源支持
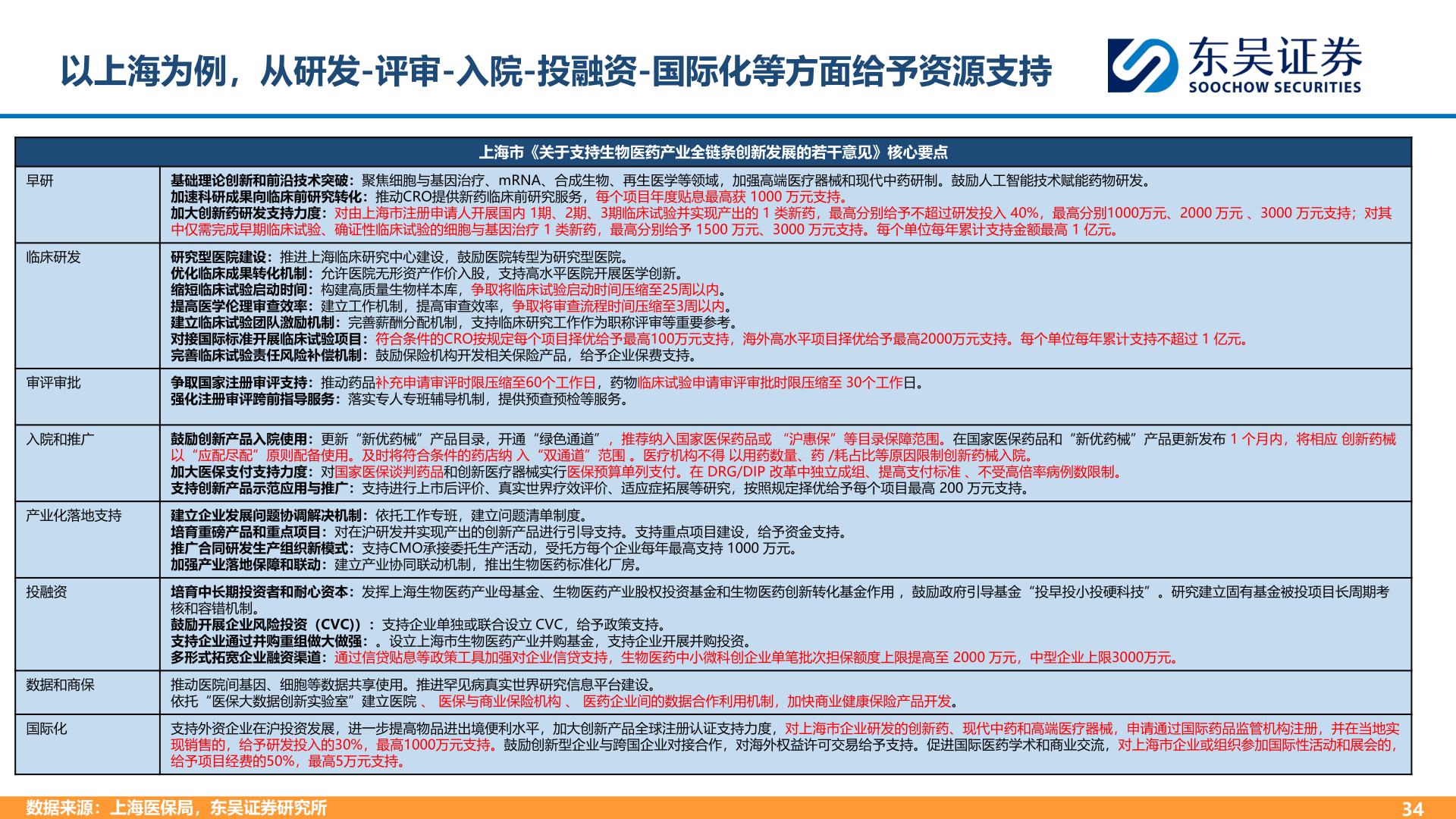
以上海为例,从研发-评审-入院-投融资-国际化等方面给予资源支持早研临床研发审评审批入院和推广上海市《关于支持生物医药产业全链条创新发展的若干意见》核心要点基础理论创新和前沿技术突破:聚焦细胞与基因治疗、mRNA、合成生物、再生医学等领域,加强高端医疗器械和现代中药研制。鼓励人工智能技术赋能药物研发。加速科研成果向临床前研究转化:推动CRO提供新药临床前研究服务,每个项目年度贴息最高获 1000 万元支持。加大创新药研发支持力度:对由上海市注册申请人开展国内 1期、2期、3期临床试验并实现产出的 1 类新药,最高分别给予不超过研发投入 40%,最高分别1000万元、2000 万元 、3000 万元支持;对其中仅需完成早期临床试验、确证性临床试验的细胞与基因治疗 1 类新药,最高分别给予 1500 万元、3000 万元支持。每个单位每年累计支持金额最高 1 亿元。研究型医院建设:推进上海临床研究中心建设,鼓励医院转型为研究型医院。优化临床成果转化机制:允许医院无形资产作价入股,支持高水平医院开展医学创新。缩短临床试验启动时间:构建高质量生物样本库,争取将临床试验启动时间压缩至25周以内。提高医学伦理审查效率:建立工作机制,提高审查效率,争取将审查流程时间压缩至3周以内。建立临床试验团队激励机制:完善薪酬分配机制,支持临床研究工作作为职称评审等重要参考。对接国际标准开展临床试验项目:符合条件的CRO按规定每个项目择优给予最高100万元支持,海外高水平项目择优给予最高2000万元支持。每个单位每年累计支持不超过 1 亿元。 完善临床试验责任风险补偿机制:鼓励保险机构开发相关保险产品,给予企业保费支持。争取国家注册审评支持:推动药品补充申请审评时限压缩至60个工作日,药物临床试验申请审评审批时限压缩至 30个工作日。强化注册审评跨前指导服务:落实专人专班辅导机制,提供预查预检等服务。鼓励创新产品入院使用:更新“新优药械”产品目录,开通“绿色通道”,推荐纳入国家医保药品或 “沪惠保”等目录保障范围。在国家医保药品和“新优药械”产品更新发布 1 个月内,将相应 创新药械以“应配尽配”原则配备使用。及时将符合条件的药店纳 入“双通道”范围 。医疗机构不得 以用药数量、药 /耗占比等原因限制创新药械入院。加大医保支付支持力度:对国家医保谈判药品和创新医疗器械实行医保预算单列支付。在 DRG/DIP 改革中独立成组、提高支付标准 、不受高倍率病例数限制。 支持创新产品示范应用与推广:支持进行上市后评价、真实世界疗效评价、适应症拓展等研究,按照规定择优给予每个项目最高 200 万元支持。产业化落地支持建立企业发展问题协调解决机制:依托工作专班,建立问题清单制度。培育重磅产品和重点项目:对在沪研发并实现产出的创新产品进行引导支持。支持重点项目建设,给予资金支持。推广合同研发生产组织新模式:支持CMO承接委托生产活动,受托方每个企业每年最高支持 1000 万元。加强产业落地保障和联动:建立产业协同联动机制,推出生物医药标准化厂房。投融资数据和商保国际化培育中长期投资者和耐心资本:发挥上海生物医药产业母基金、生物医药产业股权投资基金和生物医药创新转化基金作用 ,鼓励政府引导基金“投早投小投硬科技”。研究建立固有基金被投项目长周期考核和容错机制。 鼓励开展企业风险投资(CVC)):支持企业单独或联合设立 CVC,给予政策支持。支持企业通过并购重组做大做强:。设立上海市生物医药产业并购基金,支持企业开展并购投资。多形式拓宽企业融资渠道:通过信贷贴息等政策工具加强对企业信贷支持,生物医药中小微科创企业单笔批次担保额度上限提高至 2000 万元,中型企业上限3000万元。推动医院间基因、细胞等数据共享使用。推进罕见病真实世界研究信息平台建设。依托“医保大数据创新实验室”建立医院 、 医保与商业保险机构 、 医药企业间的数据合作利用机制,加快商业健康保险产品开发。支持外资企业在沪投资发展,进一步提高物品进出境便利水平,加大创新产品全球注册认证支持力度,对上海市企业研发的创新药、现代中药和高端医疗器械,申请通过国际药品监管机构注册,并在当地实现销售的,给予研发投入的30%,最高1000万元支持。鼓励创新型企业与跨国企业对接合作,对海外权益许可交易给予支持。促进国际医药学术和商业交流,对上海市企业或组织参加国际性活动和展会的,给予项目经费的50%,最高5万元支持。数据来源:上海医保局,东吴证券研究所34