精选问答
行业数据
查看更多
VIP权益
登录 | 注册
> 数据图表
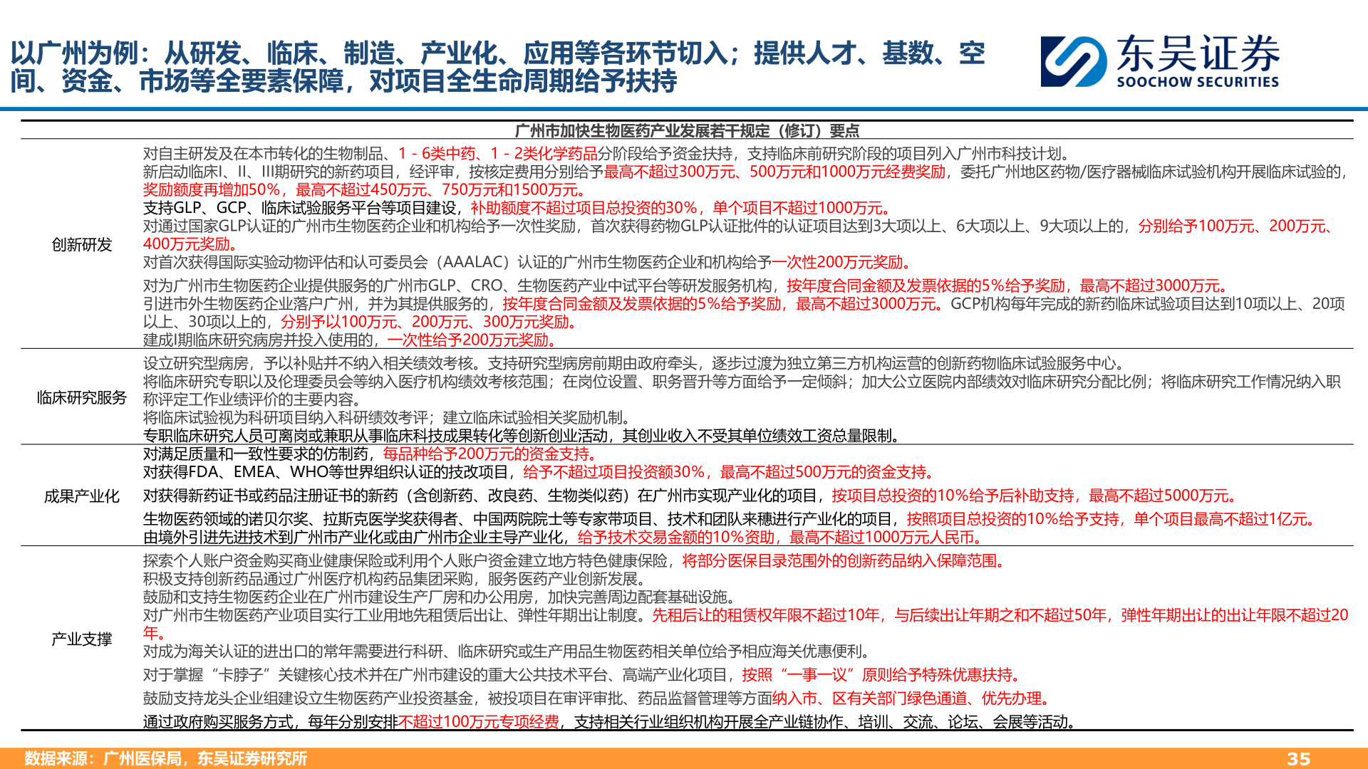
谁知道以广州为例:从研发、临床、制造、产业化、应用等各环节切入;提供人才、基数、空
2025-6-3
东吴证券
综合其他
推荐问答
你知道盈利预测?
谁知道多空手数比:多单前 20 持有空单前 20 持有?
我想了解一下“反内卷”相关品种近期期货相对现货价格涨跌幅?
如何才能“反内卷”相关股票指数与商品期货表现?
各位网友请教一下“反内卷”主要期货品种近期表现?