> 数据图表

咨询下各位03

2025-6-1
咨询下各位03
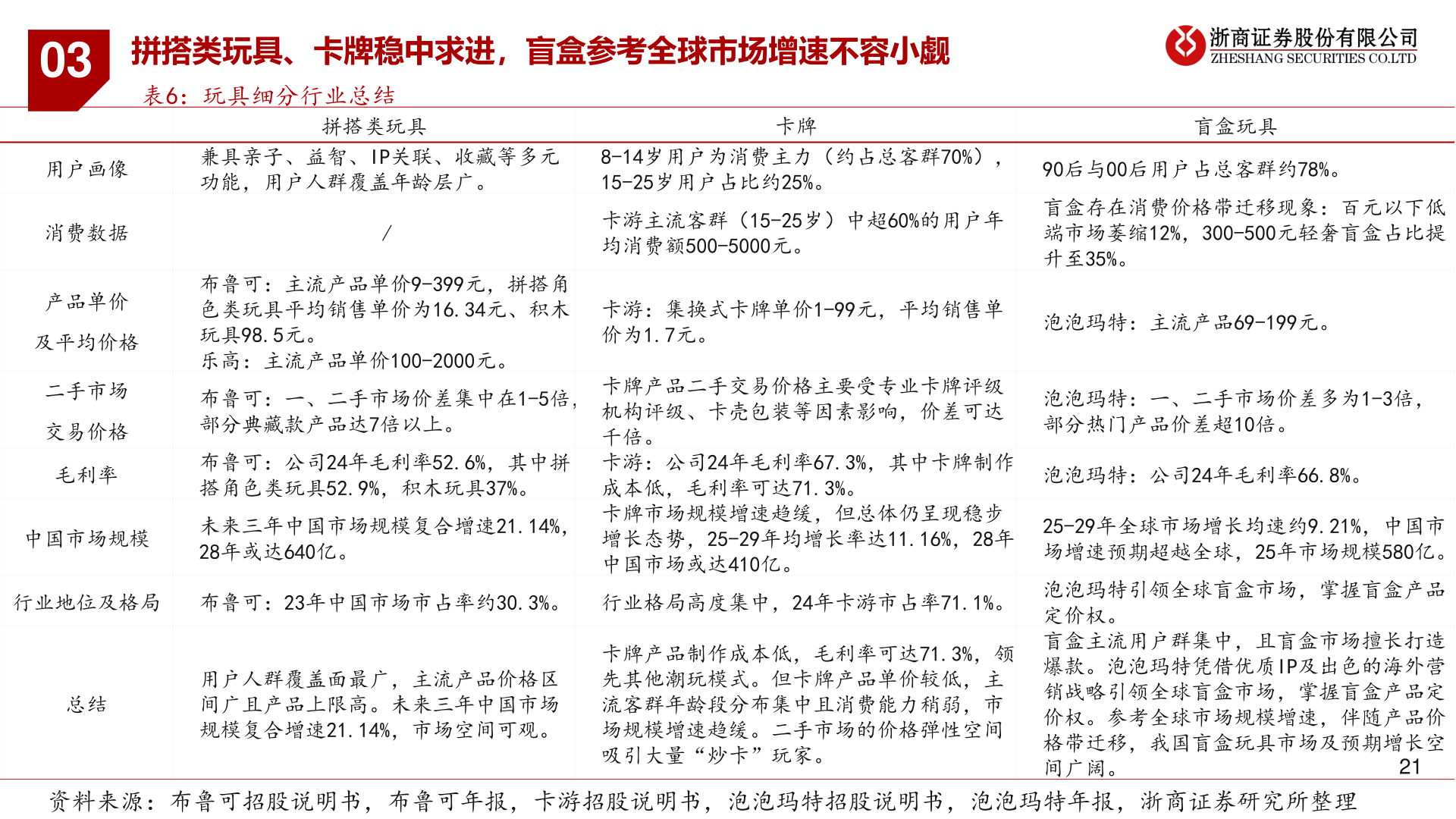
03拼搭类玩具、卡牌稳中求进,盲盒参考全球市场增速不容小觑表6:玩具细分行业总结拼搭类玩具卡牌盲盒玩具兼具亲子、益智、IP关联、收藏等多元功能,用户人群覆盖年龄层广。8-14岁用户为消费主力(约占总客群70%),15-25岁用户占比约25%。/卡游主流客群(15-25岁)中超60%的用户年均消费额500-5000元。90后与00后用户占总客群约78%。盲盒存在消费价格带迁移现象:百元以下低端市场萎缩12%,300-500元轻奢盲盒占比提升至35%。卡游:集换式卡牌单价1-99元,平均销售单价为1.7元。泡泡玛特:主流产品69-199元。用户画像消费数据产品单价及平均价格二手市场交易价格毛利率布鲁可:主流产品单价9-399元,拼搭角色类玩具平均销售单价为16.34元、积木玩具98.5元。乐高:主流产品单价100-2000元。布鲁可:一、二手市场价差集中在1-5倍,部分典藏款产品达7倍以上。布鲁可:公司24年毛利率52.6%,其中拼搭角色类玩具52.9%,积木玩具37%。中国市场规模未来三年中国市场规模复合增速21.14%,28年或达640亿。行业地位及格局 布鲁可:23年中国市场市占率约30.3%。 行业格局高度集中,24年卡游市占率71.1%。总结用户人群覆盖面最广,主流产品价格区间广且产品上限高。未来三年中国市场规模复合增速21.14%,市场空间可观。卡牌产品制作成本低,毛利率可达71.3%,领先其他潮玩模式。但卡牌产品单价较低,主流客群年龄段分布集中且消费能力稍弱,市场规模增速趋缓。二手市场的价格弹性空间吸引大量“炒卡”玩家。资料来源:布鲁可招股说明书,布鲁可年报,卡游招股说明书,泡泡玛特招股说明书,泡泡玛特年报,浙商证券研究所整理卡牌产品二手交易价格主要受专业卡牌评级机构评级、卡壳包装等因素影响,价差可达千倍。卡游:公司24年毛利率67.3%,其中卡牌制作成本低,毛利率可达71.3%。卡牌市场规模增速趋缓,但总体仍呈现稳步增长态势,25-29年均增长率达11.16%,28年中国市场或达410亿。泡泡玛特:一、二手市场价差多为1-3倍,部分热门产品价差超10倍。泡泡玛特:公司24年毛利率66.8%。25-29年全球市场增长均速约9.21%,中国市场增速预期超越全球,25年市场规模580亿。泡泡玛特引领全球盲盒市场,掌握盲盒产品定价权。盲盒主流用户群集中,且盲盒市场擅长打造爆款。泡泡玛特凭借优质IP及出色的海外营销战略引领全球盲盒市场,掌握盲盒产品定价权。参考全球市场规模增速,伴随产品价格带迁移,我国盲盒玩具市场及预期增长空间广阔。21