> 数据图表

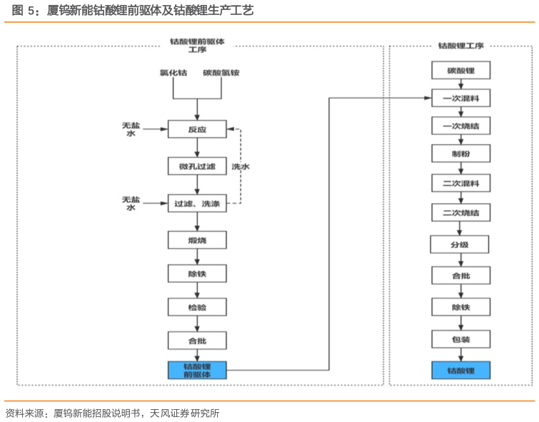
想关注一下厦钨新能钴酸锂前驱体及钴酸锂生产工艺

2025-6-0
想关注一下厦钨新能钴酸锂前驱体及钴酸锂生产工艺
速度快且循环寿命高等优点。钴酸锂产品按照充电电压高低可以分为 4.35V、4.4V、4.45V 等型号,目前市场上钴酸锂出货量仍以 4.4V 以下产品为主,高电压钴酸锂(4.45V)仅有包括公司在内的少数企业能够开展,20 年底公司自主研发的 4.48V 钴酸锂已处于量产阶段。公司通过优化前驱体四氧化三钴控制结晶法生产工艺、掺杂包覆等技术及工艺解决电池在高压工作状态下的高温循环、储存及安全问题。