> 数据图表

各位网友请教一下1.2 四 部 委 推 动L3/L4 准 入 及 上 路 试 点 , 国 内 法 规 积 极 推 进

2025-6-5
各位网友请教一下1.2  四 部 委 推 动L3/L4 准 入 及 上 路 试 点 , 国 内 法 规 积 极 推 进
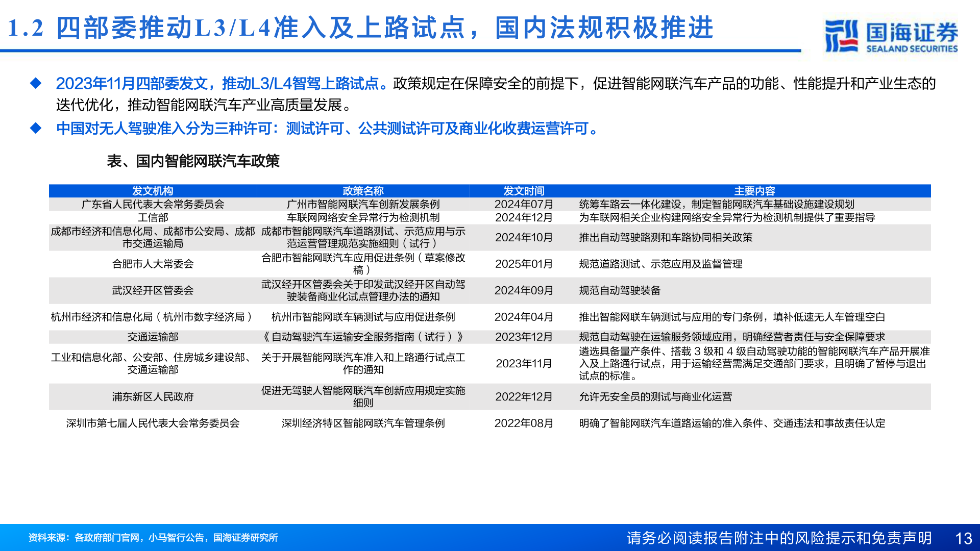
1.2 四 部 委 推 动L3/L4 准 入 及 上 路 试 点 , 国 内 法 规 积 极 推 进u 2023年11月四部委发文,推动L3/L4智驾上路试点。政策规定在保障安全的前提下,促进智能网联汽车产品的功能、性能提升和产业生态的迭代优化,推动智能网联汽车产业高质量发展。u 中国对无人驾驶准入分为三种许可:测试许可、公共测试许可及商业化收费运营许可。表、国内智能网联汽车政策发文机构广东省人民代表大会常务委员会工信部政策名称广州市智能网联汽车创新发展条例车联网网络安全异常行为检测机制发文时间2024年07月2024年12月统筹车路云一体化建设,制定智能网联汽车基础设施建设规划为车联网相关企业构建网络安全异常行为检测机制提供了重要指导主要内容成都市经济和信息化局、成都市公安局、成都成都市智能网联汽车道路测试、示范应用与示市交通运输局合肥市人大常委会武汉经开区管委会范运营管理规范实施细则(试行)合肥市智能网联汽车应用促进条例(草案修改稿)武汉经开区管委会关于印发武汉经开区自动驾驶装备商业化试点管理办法的通知2024年10月推出自动驾驶路测和车路协同相关政策2025年01月规范道路测试、示范应用及监督管理2024年09月规范自动驾驶装备杭州市经济和信息化局(杭州市数字经济局) 杭州市智能网联车辆测试与应用促进条例2024年04月推出智能网联车辆测试与应用的专门条例,填补低速无人车管理空白交通运输部《自动驾驶汽车运输安全服务指南(试行)》2023年12月工业和信息化部、公安部、住房城乡建设部、关于开展智能网联汽车准入和上路通行试点工作的通知2023年11月规范自动驾驶在运输服务领域应用,明确经营者责任与安全保障要求遴选具备量产条件、搭载 3 级和 4 级自动驾驶功能的智能网联汽车产品开展准入及上路通行试点,用于运输经营需满足交通部门要求,且明确了暂停与退出试点的标准。交通运输部浦东新区人民政府促进无驾驶人智能网联汽车创新应用规定实施细则2022年12月允许无安全员的测试与商业化运营深圳市第七届人民代表大会常务委员会深圳经济特区智能网联汽车管理条例2022年08月明确了智能网联汽车道路运输的准入条件、交通违法和事故责任认定资料来源:各政府部门官网,小马智行公告,国海证券研究所请务必阅读报告附注中的风险提示和免责声明 13