精选问答
行业数据
查看更多
VIP权益
登录 | 注册
> 数据图表
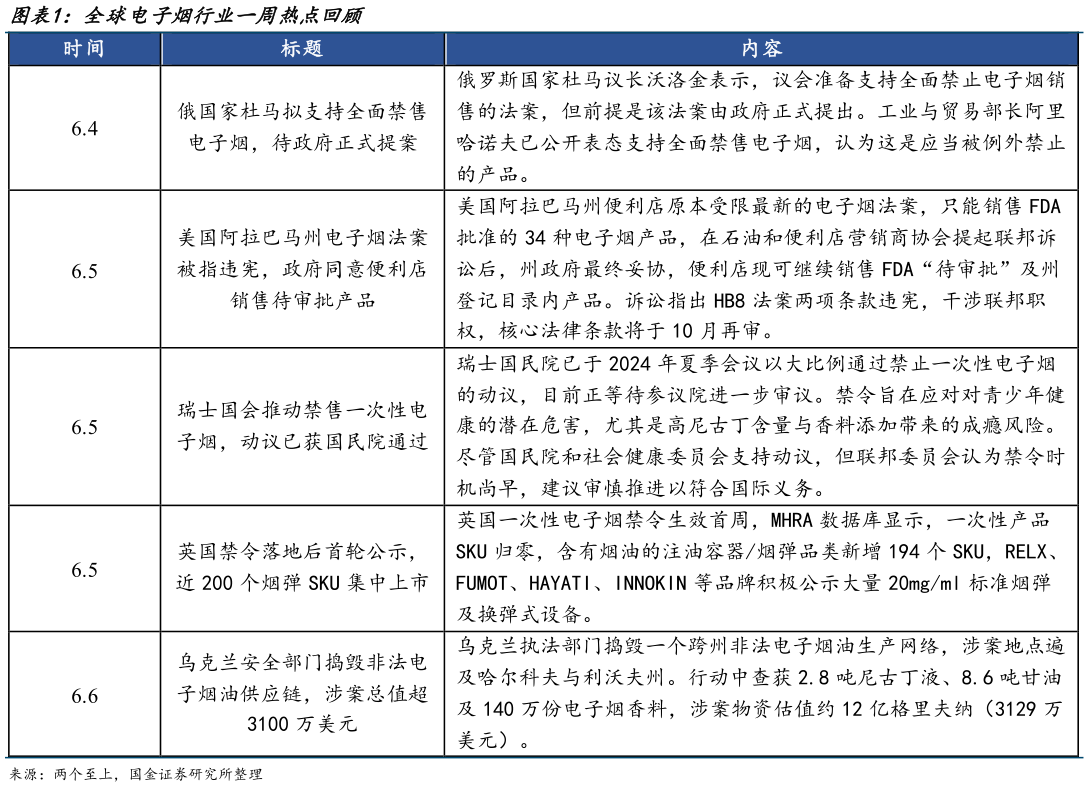
一起讨论下全球电子烟行业一周热点回顾
2025-6-0
2.1 全球新型烟草行业一周热点回顾
国金证券
综合其他
推荐问答
怎样理解百度 SOTP 估值表?
想关注一下百度可比公司估值表(来源于 Bloomberg,截至 202534。)?
我想了解一下百度财务报表预测?
一起讨论下上 周(2.23-2.28)国企军工中,航天动力(18.86%)、钢研高纳(18.55%)、泰豪科技(17.67%)表现较好?
怎样理解上 周(2.23-2.28),材料加工板块表现较好?