> 数据图表

请问一下各省市国补执行情况

2025-6-0
请问一下各省市国补执行情况
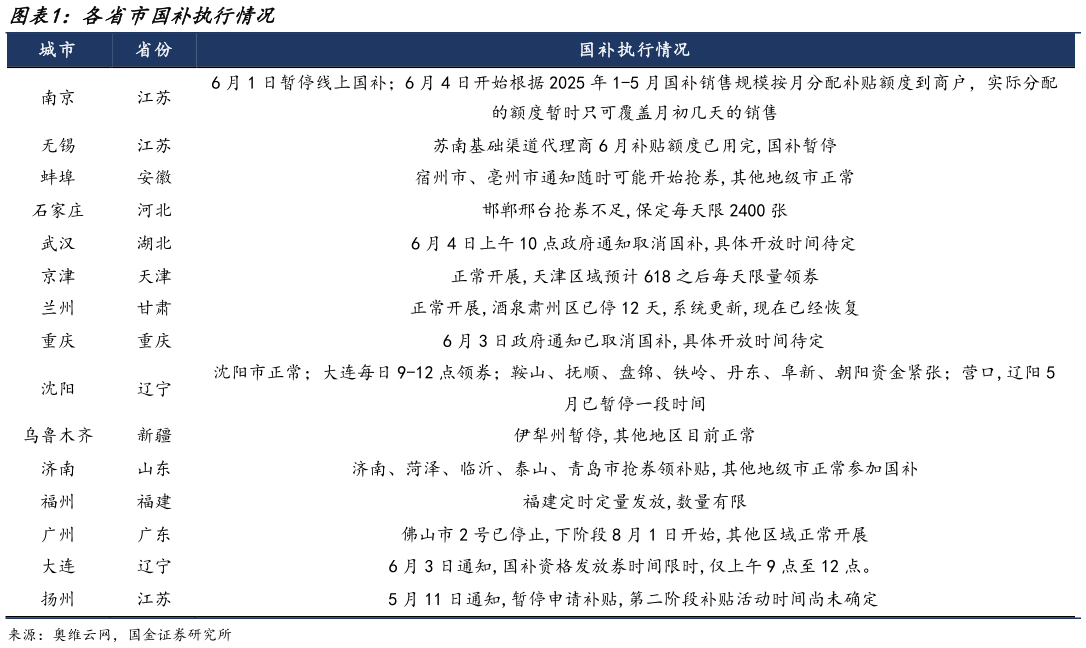
上半年国补资金总消耗预计已达 2000 亿以上,部分地区国补政策已进入调整阶段。据奥维云网,截至 5 月 31 日,国补资金消耗总额达 1550-1650 亿,预计 6 月在“618”等大促催化下单月消耗达 500 亿左右,合计消耗预计达 2100 亿元左右,占总规模 3000 亿元的70%左右。在国补资金规划优化的背景下,自 2025 年 5 月起,多地开始实施国补“限额模式”,部分地区根据自身财政状况暂停补贴。目前,广东佛山、甘肃肃州、辽宁营口等地已率先调整补贴政策。广东省佛山市 2 号已停止,下阶段 8 月 1 日开始,其他区域正常开展江苏省南京 6 月 1 日暂停线上国补,6 月 4 日开始根据 2025 年 1-5 月国补销售规模按月分配补贴额度到商户苏南基础渠道代理商 6 月补贴额度已用完,国补暂停。政策调整主要由于:1)3000 亿元的资金规模与集中释放的消费需求存在错配风险,特别是在双 11等传统销售旺季可能面临资金缺口压力2)现有一刀切的季度分配机制难以适应区域市场和产品品类的差异化需求,制约了政策实施效率。