洞见研报精选问答行业数据查看更多
VIP权益登录 | 注册
科技传媒
大消费
健康医疗
金融地产
能源矿产
工业制造
交通物流
公共服务
农林牧渔
综合其他
> 数据图表

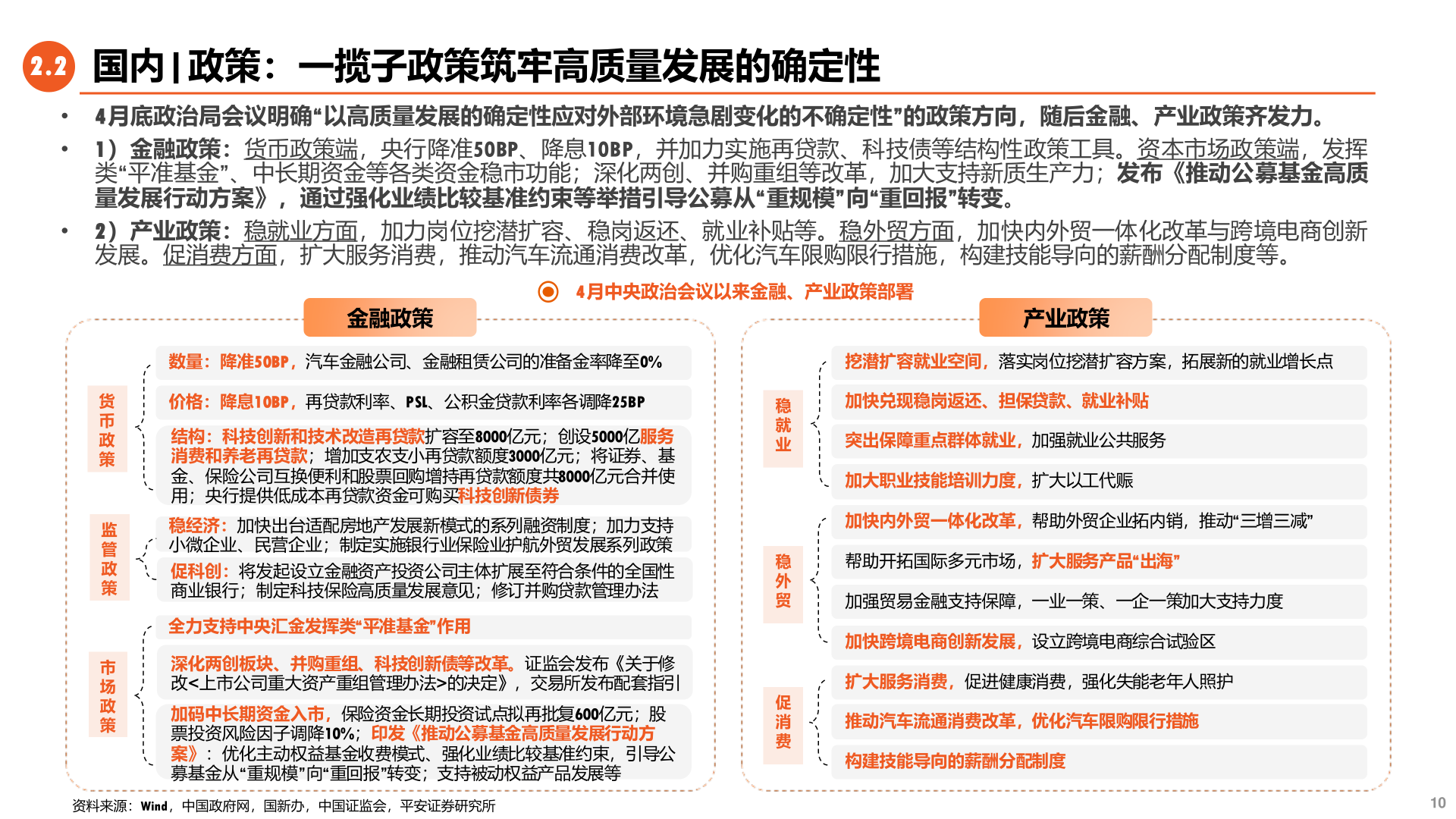
我想了解一下2.2

2025-6-0
我想了解一下2.2
2.2•••国内
平安证券综合其他
洞见问卷
推荐推荐问答
想关注一下美国长期通胀预期保持相对稳定?
一起讨论下AI 支撑美国经济增长,但传统投资部门表现不佳?
咨询下各位美国劳动力市场中枢下移?
各位网友请教一下黄金隐含波动率相较于 2 月初已经明显下行?
各位网友请教一下4 月 TGA 账户或阶段性回补?

关于洞见报告

洞见研报隶属于上海顺铭信息科技有限公司,洞见研报全面覆盖各投资领域,依托海量的宏观策略、行业发展、上市公司等研究报告,采用智能搜索引擎、专业OCR识别、文档结构化解析、自然语言处理等技术,致力于为金融投资人员、企业高管、咨询顾问、行业研究员、市场分析师、市场运营人员等提供便捷、全面的实时、专业的信息检索服务。【上海顺铭信息科技有限公司】

商务合作、企业采购、机构入驻、报告发布:collaboration@djyanbao.com

地址:上海市杨浦区黄兴路2077号蓝天大厦1607室《网站服务协议》《隐私政策协议》
洞见研报 V1.1.0 开发者:上海顺铭信息科技有限公司 用户权限|隐私协议

行业数据

科技传媒
工业制造
大消费
交通物流
健康医疗
公共服务
金融地产
农林牧渔
能源矿产
综合其他
客服二维码
联系客服领福利
抖音二维码
抖音扫码关注
享受每日最新洞见
Copyright© 2021 上海顺铭信息科技有限公司 沪ICP备2021005678号-1
警徽
沪公网安备 31011002005605号