> 数据图表

如何了解美团进入沙特外卖市场相关利好政策

2025-6-1
如何了解美团进入沙特外卖市场相关利好政策
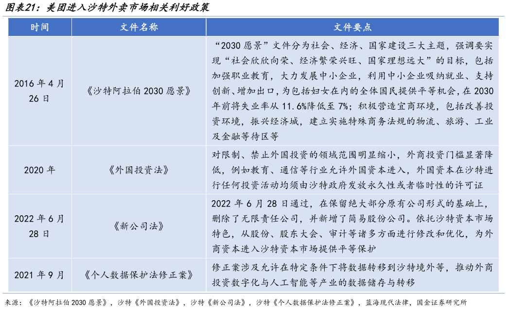
1.3 政策赋能 Keeta 沙特外卖市场开拓沙特“2030 愿景”将经济多元化与数字化转型作为核心目标,明确将数字化服务(包括外卖平台)列为重点扶持领域。政府通过税收优惠、简化审批流程等政策吸引外资(如美团 Keeta)。此外,沙特主权基金(PIF)与美团合作建设智能物流枢纽,计划投资 5 亿美元扩展配送网络,强化基础设施支持沙特政府大力推动互联网普及,移动支付普及推动无现金社会成型,提升外卖消费依赖沙特要求外资企业优先雇佣本地员工,以降低失业率。例如,美团 Keeta 积极响应,基层配送员 100%本地化,中层管理中外比例 1:1,招聘周期缩至 21 天提升效率,实现“政策合规-成本优化-社会认同”三重价值。