> 数据图表

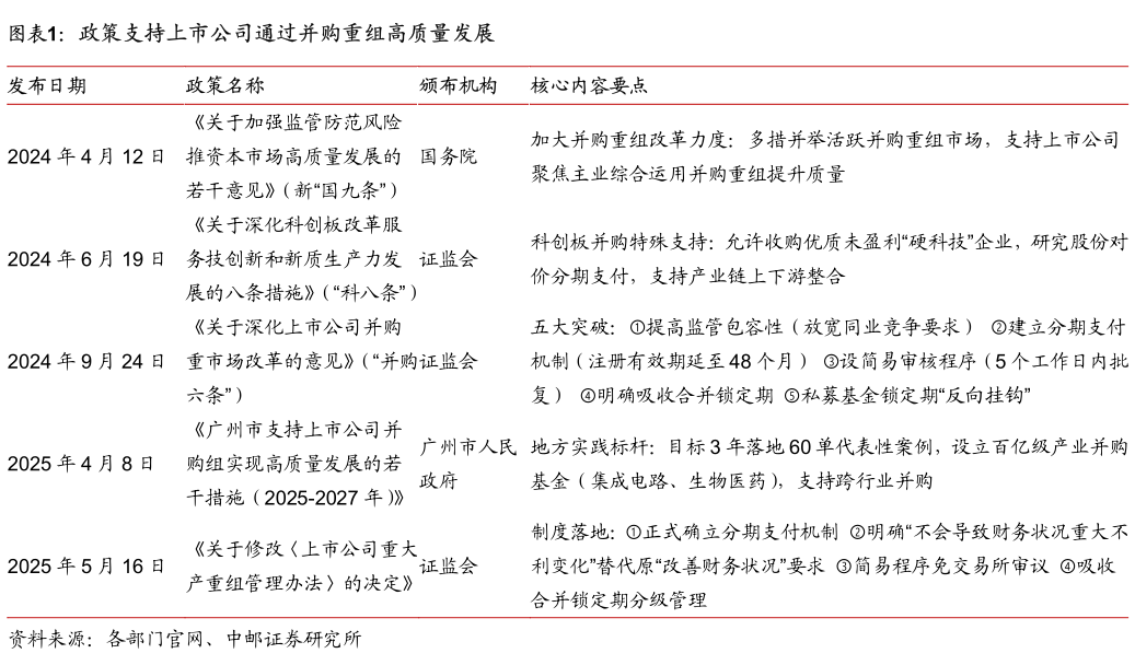
一起讨论下政策支持上市公司通过并购重组高质量发展

2025-6-0
一起讨论下政策支持上市公司通过并购重组高质量发展
前控股股东为共青城胜帮英豪投资合伙企业(有限合伙),实际控制人为陕煤集团。控制权变更后公司有望在新股东助力下实现浆站资源拓展和创新业务发展。