> 数据图表谁知道医疗板块:人口老龄化加剧,政策助力提质控费
2025-6-2
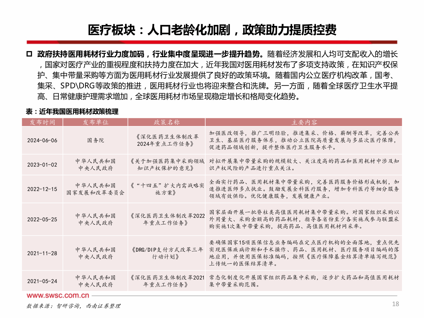
医疗板块:人口老龄化加剧,政策助力提质控费 政府扶持医用耗材行业力度加码,行业集中度呈现进一步提升趋势。随着经济发展和人均可支配收入的增长,国家对医疗产业的重视程度和扶持力度在加大,近年我国对医用耗材发布了多项支持政策,在知识产权保护、集中带量采购等方面为医用耗材行业发展提供了良好的政策环境。随着国内公立医疗机构改革,国考、集采、SPD\DRG等政策的推进,医用耗材行业也将迎来整合和洗牌。另一方面,随着全球医疗卫生水平提高、日常健康护理需求增加,全球医用耗材市场呈现稳定增长和格局变化趋势。表:近年我国医用耗材政策梳理发布时间发布单位政策名称主要内容2024-06-06国务院《深化医药卫生体制改革2024年重点工作任务》加强医改领导,推广三明经验,推进集采、价格、薪酬等改革,完善公共卫生、基层医疗服务体系,推动公立医院高质量发展与多层次医疗保障,促进药品领域创新,提升整体医疗卫生服务水平。2023-01-02中华人民共和国 中央人民政府《关于加强医药集中采购领域知识产权保护的意见》对拟开展集中带量采购的规模较大、关注度高的药品和医用耗材中涉及知识产权风险的产品进行重点关注。2022-12-15中华人民共和国《“十四五”扩大内需战略实国家发展和改革委员会施方案》全面实行药品、医用耗材集中带量采购,完善医药服务价格形成机制,加速推进医师多点执业。鼓励发展全科医疗服务,增加专科医疗等细分服务领域有效供给。优化健康服务,发展健康产业。2022-05-25中华人民共和国 中央人民政府《深化医药卫生体制改革2022年重点工作任务》国家层面开展一批脊柱类高值医用耗材集中带量采购。对国家组织采购以外用量大、采购金额高的药品耗材,指导各省份至少各实施或参与联盟采购实施1次集中带量采购,提高药品、高值医用耗材网采率。2021-11-28中华人民共和国 中央人民政府《DRG/DIP支付方式改革三年行动计划》要确保国家15项医保信息业务编码在定点医疗机构的全面落地,重点优先实现医保疾病诊断和手术操作、药品、医用耗材、医疗服务项目编码的落地应用,并使用医保标准编码,按照《医疗保障基金结算清单填写规范》上传统一的医保结算清单。2021-05-24中华人民共和国 中央人民政府《深化医药卫生体制改革2021年重点工作任务》常态化制度化开展国家组织药品集中采购,逐步扩大药品和高值医用耗材集中带量采购范围。数据来源:智研咨询,西南证券整理18