精选问答
行业数据
查看更多
VIP权益
登录 | 注册
> 数据图表
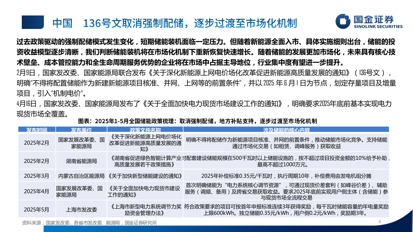
谁能回答过去政策驱动的强制配储模式发生变化,短期储能装机面临一定压力。但随着新能源全面入市、具体实施细则出台,储能的投
2025-6-4
国金证券
综合其他
推荐问答
怎样理解建筑央企 ESG 评价体系减分项违法违规事件或处罚?
谁能回答建筑央企 ESG 评价体系加分项公司治理?
一起讨论下建筑央企 ESG 评价体系加分项社会?
请问一下建筑央企 ESG 评价体系加分项环境?
一起讨论下建筑央企 ESG 评价体系加分项重要性评估?