精选问答
行业数据
查看更多
VIP权益
登录 | 注册
> 数据图表
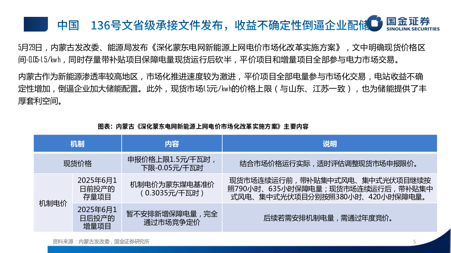
咨询下各位5月29日,内蒙古发改委、能源局发布《深化蒙东电网新能源上网电价市场化改革实施方案》,文中明确现货价格区
2025-6-4
国金证券
综合其他
推荐问答
各位网友请教一下建筑央企 ESG 评价体系减分项违法违规事件或处罚?
怎样理解建筑央企 ESG 评价体系加分项公司治理?
咨询大家建筑央企 ESG 评价体系加分项社会?
怎样理解建筑央企 ESG 评价体系加分项环境?
谁能回答建筑央企 ESG 评价体系加分项重要性评估?