精选问答
行业数据
查看更多
VIP权益
登录 | 注册
> 数据图表
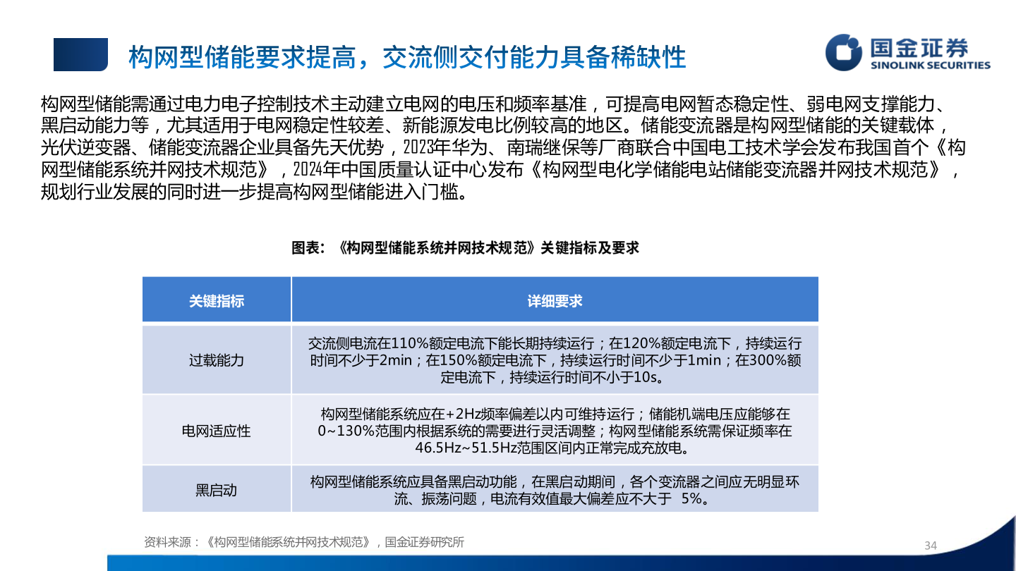
如何了解构网型储能需通过电力电子控制技术主动建立电网的电压和频率基准,可提高电网暂态稳定性、弱电网支撑能力、
2025-6-4
国金证券
综合其他
推荐问答
请问一下建筑央企 ESG 评价体系减分项违法违规事件或处罚?
请问一下建筑央企 ESG 评价体系加分项公司治理?
我想了解一下建筑央企 ESG 评价体系加分项社会?
如何才能建筑央企 ESG 评价体系加分项环境?
你知道建筑央企 ESG 评价体系加分项重要性评估?