> 数据图表谁能回答覆盖新势力车企出海计划及运营现状
2025-6-2
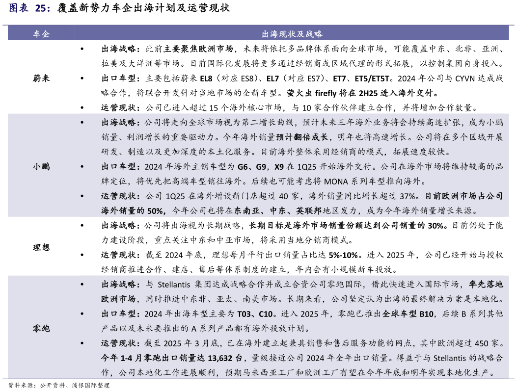
中国新能源车企海外布局加速,出口销量大幅成长首先,中国车企在海外渠道的前期布局正在进入收获期,新能源车出口销量大幅提升。 根据乘联会数据,今年 1-4 月,中国新能源乘用车出口累计 58.9 万辆,同比 44%(图表 28),同比增速较 2024 年全年的 16%明显上扬。作为对比,中汽协数据显示,今年 1-4 月中国汽车累计出口量同比增速为 6%(图表 27),同样低于新能源车的 44%。因此,今年以来,中国新能源车出口开始加速,无论是与历史数据的纵向对比,还是与乘用车整体的横向对比。 过去几年,中国制造的新能源车在海外的认可度持续提升。伴随着中国新能源车的规模优势和市场扩张需求,中国制造新能源产品越来越多地走出国门,海外认可度持续提升。 同时,从新势力车企来看,小鹏、零跑等在海外渠道的布局开始落地结果(图表 25),海外的出口销量开始增长。在 2024 年,小鹏出口销量已超过2 万辆。今年 1-4 月,借助 Stellantis 在海外市场的渠道,零跑已经出口 1.36万辆。中国新势力车企在中东、欧洲等地区都开始布局。另外,比亚迪今年在海外销量同样保持较高增长动能,预计全年海外销量将达到 80 万辆,同比有望接近翻倍。 其次,从海外的欧洲市场来看,新能源车市场需求逐步复苏,同时,对于中国电动车的关税不确定性和门槛有望降低。 在 2024 年,受到欧洲车企放缓新能源车企布局计划的影响,欧洲的新能源车销量同比下降 3%。但是,今年以来,欧洲新能源车的月度销量同比增速从 2024 年 8 月的低点的-32%,整体保持上行,今年 3 月达到 23%(图表 22)。今年 1-3 月,欧洲新能源车销量同比增长 22%(图表 23),增长动能恢复显著。这是中国车企在欧洲市场增长的基础。 在 2024 年,欧洲开启了对华电动车的反补贴调查(图表 29),分别在去年7 月和 10 月公布初裁和终裁结果(图表 30)。这一定程度影响到了中国车企在欧洲地区的新能源车出口进度。但是,今年 4 月,欧洲与中国重启磋商,并达成共识,通过设定中国对欧洲出口电动车最低价格,以替代全年的关税政策。与欧磋商关于关税政策,有望降低关税政策的不确定性。这为中国车企制定海外计划提供了清晰的指引。 从海外的美国市场来看,美政府对中国电动车和动力电池等保持较高的关税政策(图表 31)。从中国车企的角度来看,与中国的智能手机厂商类似,对于进入美国市场都有相对保守的判断。因此,目前美关税政策对于中国新能源车企出口的影响较小。