> 数据图表

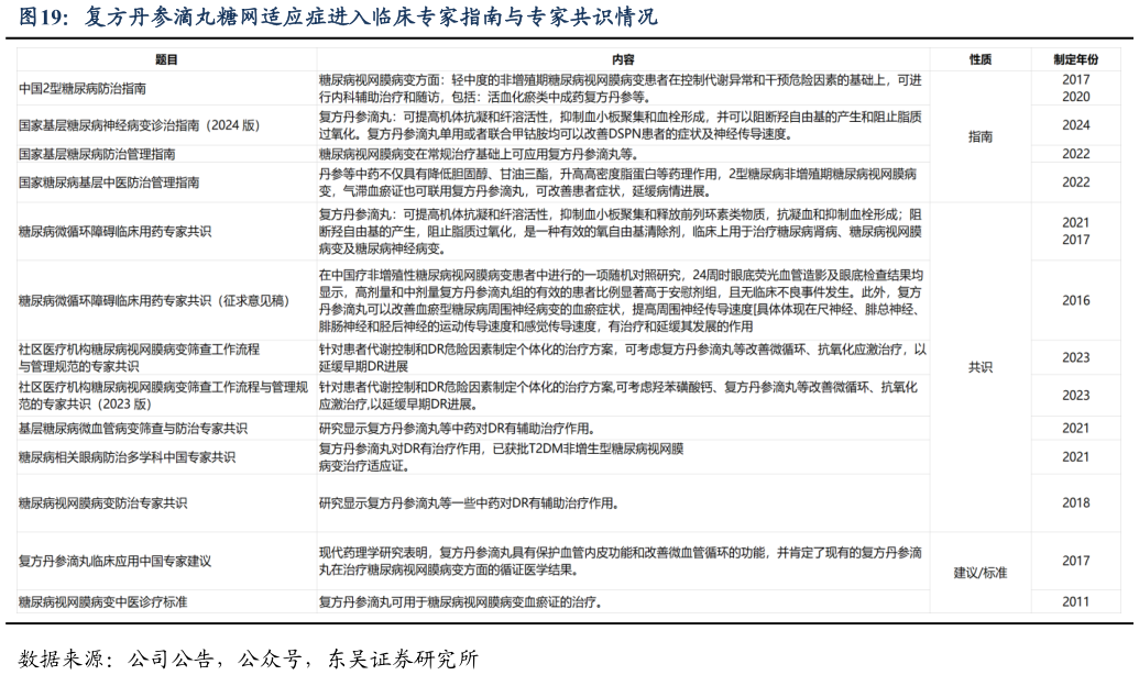
如何看待复方丹参滴丸糖网适应症进入临床专家指南与专家共识情况

2025-6-6
如何看待复方丹参滴丸糖网适应症进入临床专家指南与专家共识情况
诊疗指南推荐,对于气滞血瘀型微血管性心绞痛患者,目前研究提示复方丹参滴丸(由丹参、三七、冰片组成)联合西医常规治疗可能有效。