> 数据图表

怎样理解1.3 管理层概览:核心技术人员行业经验丰富

2025-6-0
怎样理解1.3 管理层概览:核心技术人员行业经验丰富
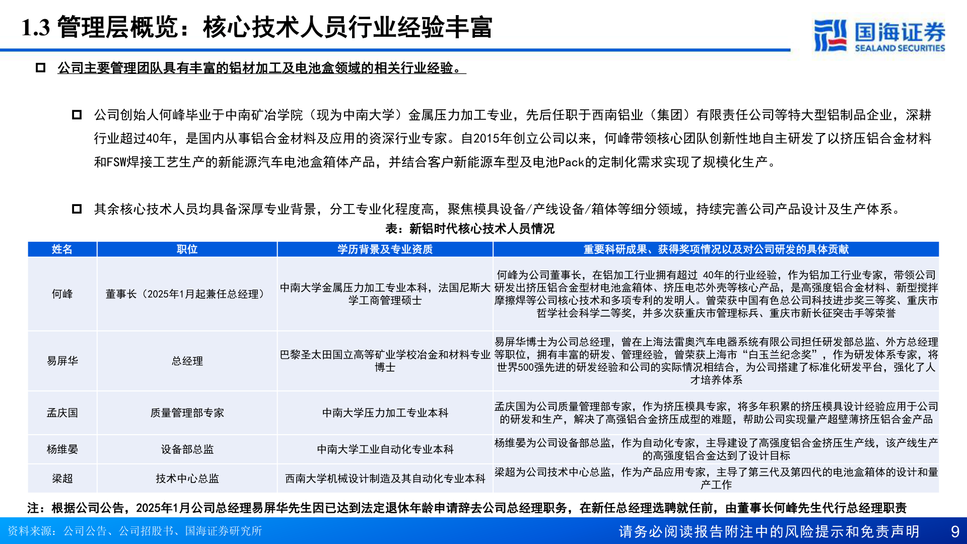
1.3 管理层概览:核心技术人员行业经验丰富p 公司主要管理团队具有丰富的铝材加工及电池盒领域的相关行业经验。p 公司创始人何峰毕业于中南矿冶学院(现为中南大学)金属压力加工专业,先后任职于西南铝业(集团)有限责任公司等特大型铝制品企业,深耕行业超过40年,是国内从事铝合金材料及应用的资深行业专家。自2015年创立公司以来,何峰带领核心团队创新性地自主研发了以挤压铝合金材料和FSW焊接工艺生产的新能源汽车电池盒箱体产品,并结合客户新能源车型及电池Pack的定制化需求实现了规模化生产。p 其余核心技术人员均具备深厚专业背景,分工专业化程度高,聚焦模具设备/产线设备/箱体等细分领域,持续完善公司产品设计及生产体系。表:新铝时代核心技术人员情况姓名职位学历背景及专业资质重要科研成果、获得奖项情况以及对公司研发的具体贡献何峰董事长(2025年1月起兼任总经理)中南大学金属压力加工专业本科,法国尼斯大学工商管理硕士何峰为公司董事长,在铝加工行业拥有超过 40年的行业经验,作为铝加工行业专家,带领公司研发出挤压铝合金型材电池盒箱体、挤压电芯外壳等核心产品,是高强度铝合金材料、新型搅拌摩擦焊等公司核心技术和多项专利的发明人。曾荣获中国有色总公司科技进步奖三等奖、重庆市哲学社会科学二等奖,并多次获重庆市管理标兵、重庆市新长征突击手等荣誉易屏华总经理巴黎圣太田国立高等矿业学校冶金和材料专业博士易屏华博士为公司总经理,曾在上海法雷奥汽车电器系统有限公司担任研发部总监、外方总经理等职位,拥有丰富的研发、管理经验,曾荣获上海市“白玉兰纪念奖”,作为研发体系专家,将世界500强先进的研发经验和公司的实际情况相结合,为公司搭建了标准化研发平台,强化了人才培养体系孟庆国质量管理部专家中南大学压力加工专业本科杨维晏梁超设备部总监中南大学工业自动化专业本科技术中心总监西南大学机械设计制造及其自动化专业本科孟庆国为公司质量管理部专家,作为挤压模具专家,将多年积累的挤压模具设计经验应用于公司的研发和生产,解决了高强铝合金挤压成型的难题,帮助公司实现量产超壁薄挤压铝合金产品杨维晏为公司设备部总监,作为自动化专家,主导建设了高强度铝合金挤压生产线,该产线生产的高强度铝合金达到了设计目标梁超为公司技术中心总监,作为产品应用专家,主导了第三代及第四代的电池盒箱体的设计和量产工作注:根据公司公告,2025年1月公司总经理易屏华先生因已达到法定退休年龄申请辞去公司总经理职务,在新任总经理选聘就任前,由董事长何峰先生代行总经理职责资料来源:公司公告、公司招股书、国海证券研究所请务必阅读报告附注中的风险提示和免责声明9