> 数据图表

各位网友请教一下本周关注:骨科耗材行业近况更新

2025-6-0
各位网友请教一下本周关注:骨科耗材行业近况更新
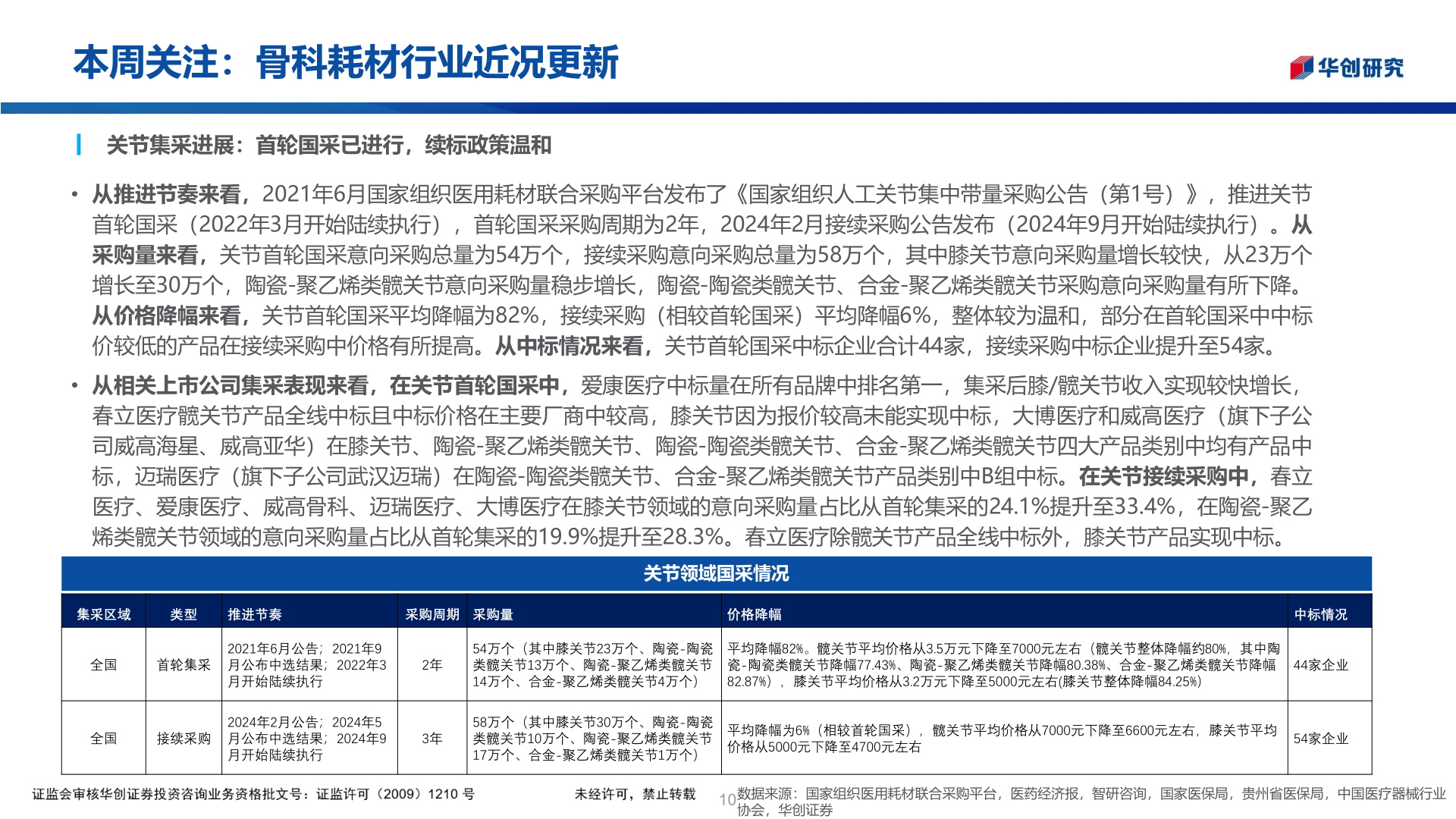
本周关注:骨科耗材行业近况更新┃ 关节集采进展:首轮国采已进行,续标政策温和• 从推进节奏来看,2021年6月国家组织医用耗材联合采购平台发布了《国家组织人工关节集中带量采购公告(第1号)》,推进关节首轮国采(2022年3月开始陆续执行),首轮国采采购周期为2年,2024年2月接续采购公告发布(2024年9月开始陆续执行)。从采购量来看,关节首轮国采意向采购总量为54万个,接续采购意向采购总量为58万个,其中膝关节意向采购量增长较快,从23万个增长至30万个,陶瓷-聚乙烯类髋关节意向采购量稳步增长,陶瓷-陶瓷类髋关节、合金-聚乙烯类髋关节采购意向采购量有所下降。从价格降幅来看,关节首轮国采平均降幅为82%,接续采购(相较首轮国采)平均降幅6%,整体较为温和,部分在首轮国采中中标价较低的产品在接续采购中价格有所提高。从中标情况来看,关节首轮国采中标企业合计44家,接续采购中标企业提升至54家。• 从相关上市公司集采表现来看,在关节首轮国采中,爱康医疗中标量在所有品牌中排名第一,集采后膝/髋关节收入实现较快增长,春立医疗髋关节产品全线中标且中标价格在主要厂商中较高,膝关节因为报价较高未能实现中标,大博医疗和威高医疗(旗下子公司威高海星、威高亚华)在膝关节、陶瓷-聚乙烯类髋关节、陶瓷-陶瓷类髋关节、合金-聚乙烯类髋关节四大产品类别中均有产品中标,迈瑞医疗(旗下子公司武汉迈瑞)在陶瓷-陶瓷类髋关节、合金-聚乙烯类髋关节产品类别中B组中标。在关节接续采购中,春立医疗、爱康医疗、威高骨科、迈瑞医疗、大博医疗在膝关节领域的意向采购量占比从首轮集采的24.1%提升至33.4%,在陶瓷-聚乙烯类髋关节领域的意向采购量占比从首轮集采的19.9%提升至28.3%。春立医疗除髋关节产品全线中标外,膝关节产品实现中标。集采区域类型推进节奏采购周期 采购量价格降幅关节领域国采情况中标情况44家企业全国首轮集采全国接续采购2021年6月公告;2021年9月公布中选结果;2022年3月开始陆续执行2024年2月公告;2024年5月公布中选结果;2024年9月开始陆续执行2年3年54万个(其中膝关节23万个、陶瓷-陶瓷类髋关节13万个、陶瓷-聚乙烯类髋关节14万个、合金-聚乙烯类髋关节4万个)平均降幅82%。髋关节平均价格从3.5万元下降至7000元左右(髋关节整体降幅约80%,其中陶瓷-陶瓷类髋关节降幅77.43%、陶瓷-聚乙烯类髋关节降幅80.38%、合金-聚乙烯类髋关节降幅82.87%),膝关节平均价格从3.2万元下降至5000元左右(膝关节整体降幅84.25%)58万个(其中膝关节30万个、陶瓷-陶瓷类髋关节10万个、陶瓷-聚乙烯类髋关节17万个、合金-聚乙烯类髋关节1万个)平均降幅为6%(相较首轮国采),髋关节平均价格从7000元下降至6600元左右,膝关节平均价格从5000元下降至4700元左右54家企业此页包含机密资料,其全部或任何部分不可被复制或再发送。本页不构成对任何产品的要约出售/购买、招揽或建议。关于免责声明全文,详见本PPT最后部分。10数据来源:国家组织医用耗材联合采购平台,医药经济报,智研咨询,国家医保局,贵州省医保局,中国医疗器械行业协会,华创证券