> 数据图表

各位网友请教一下本周关注:骨科耗材行业近况更新

2025-6-0
各位网友请教一下本周关注:骨科耗材行业近况更新
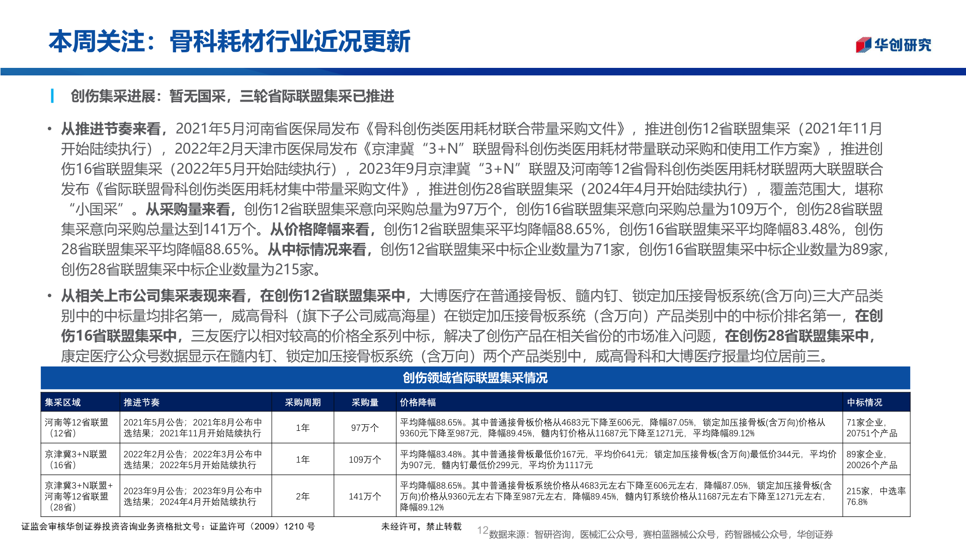
本周关注:骨科耗材行业近况更新┃ 创伤集采进展:暂无国采,三轮省际联盟集采已推进• 从推进节奏来看,2021年5月河南省医保局发布《骨科创伤类医用耗材联合带量采购文件》,推进创伤12省联盟集采(2021年11月开始陆续执行),2022年2月天津市医保局发布《京津冀“3+N”联盟骨科创伤类医用耗材带量联动采购和使用工作方案》,推进创伤16省联盟集采(2022年5月开始陆续执行),2023年9月京津冀“3+N”联盟及河南等12省骨科创伤类医用耗材联盟两大联盟联合发布《省际联盟骨科创伤类医用耗材集中带量采购文件》,推进创伤28省联盟集采(2024年4月开始陆续执行),覆盖范围大,堪称“小国采”。从采购量来看,创伤12省联盟集采意向采购总量为97万个,创伤16省联盟集采意向采购总量为109万个,创伤28省联盟集采意向采购总量达到141万个。从价格降幅来看,创伤12省联盟集采平均降幅88.65%,创伤16省联盟集采平均降幅83.48%,创伤28省联盟集采平均降幅88.65%。从中标情况来看,创伤12省联盟集采中标企业数量为71家,创伤16省联盟集采中标企业数量为89家,创伤28省联盟集采中标企业数量为215家。• 从相关上市公司集采表现来看,在创伤12省联盟集采中,大博医疗在普通接骨板、髓内钉、锁定加压接骨板系统(含万向)三大产品类别中的中标量均排名第一,威高骨科(旗下子公司威高海星)在锁定加压接骨板系统(含万向)产品类别中的中标价排名第一,在创伤16省联盟集采中,三友医疗以相对较高的价格全系列中标,解决了创伤产品在相关省份的市场准入问题,在创伤28省联盟集采中,康定医疗公众号数据显示在髓内钉、锁定加压接骨板系统(含万向)两个产品类别中,威高骨科和大博医疗报量均位居前三。创伤领域省际联盟集采情况集采区域推进节奏采购周期采购量价格降幅中标情况河南等12省联盟(12省)2021年5月公告;2021年8月公布中选结果;2021年11月开始陆续执行京津冀3+N联盟(16省)2022年2月公告;2022年3月公布中选结果;2022年5月开始陆续执行1年1年97万个平均降幅88.65%。其中普通接骨板价格从4683元下降至606元,降幅87.05%,锁定加压接骨板(含万向)价格从9360元下降至987元,降幅89.45%,髓内钉价格从11687元下降至1271元,平均降幅89.12%71家企业,20751个产品109万个平均降幅83.48%。其中普通接骨板最低价167元,平均价641元;锁定加压接骨板(含万向)最低价344元,平均价为907元,髓内钉最低价299元,平均价为1117元89家企业,20026个产品京津冀3+N联盟+河南等12省联盟(28省)2023年9月公告;2023年9月公布中选结果;2024年4月开始陆续执行2年141万个平均降幅88.65%。其中普通接骨板系统价格从4683元左右下降至606元左右,降幅87.05%,锁定加压接骨板(含万向)价格从9360元左右下降至987元左右,降幅89.45%,髓内钉系统价格从11687元左右下降至1271元左右,降幅89.12%215家,中选率76.8%此页包含机密资料,其全部或任何部分不可被复制或再发送。本页不构成对任何产品的要约出售/购买、招揽或建议。关于免责声明全文,详见本PPT最后部分。12数据来源:智研咨询,医械汇公众号,赛柏蓝器械公众号,药智器械公众号,华创证券