> 数据图表

各位网友请教一下本周关注:骨科耗材行业近况更新

2025-6-0
各位网友请教一下本周关注:骨科耗材行业近况更新
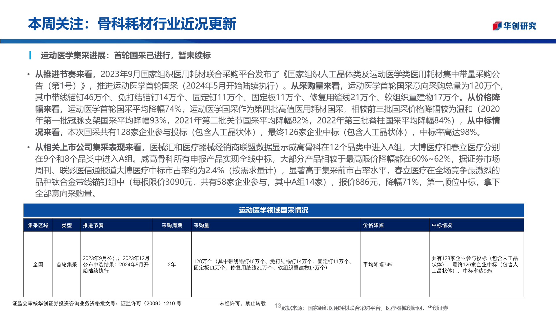
本周关注:骨科耗材行业近况更新┃ 运动医学集采进展:首轮国采已进行,暂未续标• 从推进节奏来看,2023年9月国家组织医用耗材联合采购平台发布了《国家组织人工晶体类及运动医学类医用耗材集中带量采购公告(第1号)》,推进运动医学首轮国采(2024年5月开始陆续执行)。从采购量来看,运动医学首轮国采意向采购总量为120万个,其中带线锚钉46万个、免打结锚钉14万个、固定钉11万个、固定板11万个、修复用缝线21万个、软组织重建物17万个。从价格降幅来看,运动医学首轮国采平均降幅74%,运动医学国采作为第四批高值医用耗材国采,相较前三批国采价格降幅较为温和(2020年第一批冠脉支架国采平均降幅93%,2021年第二批关节国采平均降幅82%,2022年第三批脊柱国采平均降幅84%),从中标情况来看,本次国采共有128家企业参与投标(包含人工晶状体),最终126家企业中标(包含人工晶状体),中标率高达98%。• 从相关上市公司集采表现来看,医械汇和医疗器械经销商联盟数据显示威高骨科在12个品类中进入A组,大博医疗和春立医疗分别在9个和8个品类中进入A组。威高骨科所有申报产品实现全线中标,大部分产品相较于最高限价降幅都在60%~62%,据证券市场周刊、联影医信通报道大博医疗中标市占率约为2.4%(按需求量计),显著高于集采前市占率水平,春立医疗在全场竞争最激烈的品种钛合金带线锚钉组中(每根限价3090元,共有58家企业参与,其中A组14家),报价886元,降幅71%,第一顺位中标,拿下全部意向采购量。集采区域类型推进节奏采购周期采购量价格降幅中标情况运动医学领域国采情况全国首轮集采2023年9月公告;2023年12月公布中选结果;2024年5月开始陆续执行2年120万个(其中带线锚钉46万个、免打结锚钉14万个、固定钉11万个、固定板11万个、修复用缝线21万个、软组织重建物17万个)平均降幅74%共有128家企业参与投标(包含人工晶状体),最终126家企业中标(包含人工晶状体),中标率达98%此页包含机密资料,其全部或任何部分不可被复制或再发送。本页不构成对任何产品的要约出售/购买、招揽或建议。关于免责声明全文,详见本PPT最后部分。13数据来源:国家组织医用耗材联合采购平台,医疗器械创新网,华创证券