> 数据图表如何了解房地产(1):历史横向比较下,当前需求端调控已是史上最松
2025-3-3
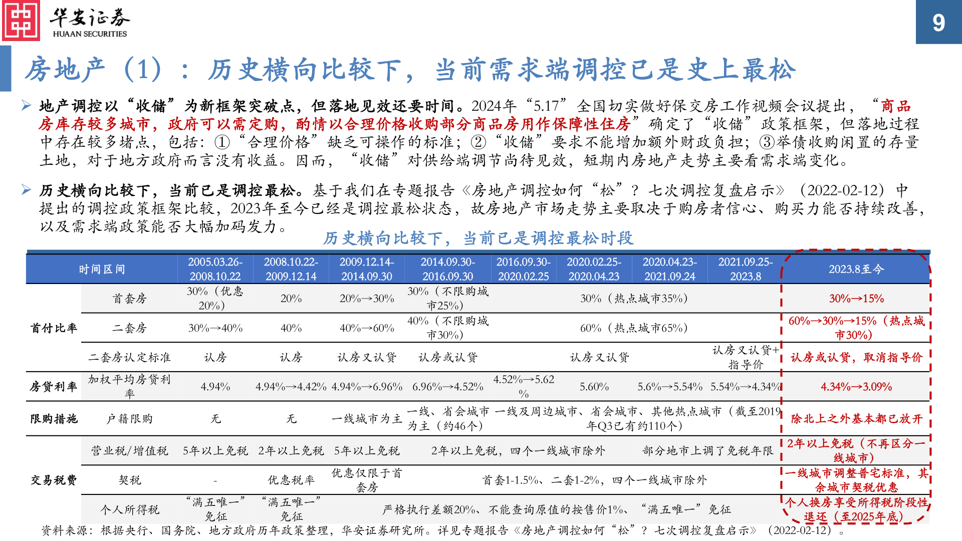
房地产(1):历史横向比较下,当前需求端调控已是史上最松➢ 地产调控以“收储”为新框架突破点,但落地见效还要时间。2024年“5.17”全国切实做好保交房工作视频会议提出,“商品房库存较多城市,政府可以需定购,酌情以合理价格收购部分商品房用作保障性住房”确定了“收储”政策框架,但落地过程中存在较多堵点,包括:①“合理价格”缺乏可操作的标准;②“收储”要求不能增加额外财政负担;③举债收购闲置的存量土地,对于地方政府而言没有收益。因而,“收储”对供给端调节尚待见效,短期内房地产走势主要看需求端变化。➢ 历史横向比较下,当前已是调控最松。基于我们在专题报告《房地产调控如何“松”?七次调控复盘启示》(2022-02-12)中提出的调控政策框架比较,2023年至今已经是调控最松状态,故房地产市场走势主要取决于购房者信心、购买力能否持续改善,以及需求端政策能否大幅加码发力。历史横向比较下,当前已是调控最松时段9时间区间首套房2005.03.26-2008.10.2230%(优惠20%)首付比率二套房30%→40%2008.10.22-2009.12.1420%40%2009.12.14-2014.09.3020%→30%40%→60%2014.09.30-2016.09.302016.09.30-2020.02.252020.02.25-2020.04.232020.04.23-2021.09.242021.09.25-2023.830%(不限购城市25%)40%(不限购城市30%)30%(热点城市35%)60%(热点城市65%)2023.8至今30%→15%60%→30%→15%(热点城市30%)认房或认贷,取消指导价认房又认贷+指导价二套房认定标准认房认房认房又认贷 认房或认贷认房又认贷房贷利率加权平均房贷利率4.94%4.94%→4.42% 4.94%→6.96% 6.96%→4.52%4.52%→5.62%5.60%5.6%→5.54% 5.54%→4.34%4.34%→3.09%限购措施户籍限购无无一线城市为主一线、省会城市为主(约46个)一线及周边城市、省会城市、其他热点城市(截至2019年Q3已有约110个)营业税/增值税 5年以上免税 2年以上免税 5年以上免税2年以上免税,四个一线城市除外部分地市上调了免税年限交易税费契税-优惠税率优惠仅限于首套房首套1-1.5%、二套1-2%,四个一线城市除外个人所得税“满五唯一”“满五唯一”免征免征严格执行差额20%、不能查询原值的按售价1%、“满五唯一”免征除北上之外基本都已放开2年以上免税(不再区分一线城市)一线城市调整普宅标准,其余城市契税优惠个人换房享受所得税阶段性退还(至2025年底)资料来源:根据央行、国务院、地方政府历年政策整理,华安证券研究所。详见专题报告《房地产调控如何“松”?七次调控复盘启示》(2022-02-12)。