> 数据图表

怎样理解高速线缆组件产品制造流程

2025-7-1
怎样理解高速线缆组件产品制造流程
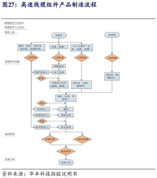
4.2.1、 线缆及 Retimer 芯片:AEC 核心部件高速铜缆组件由线材和连接器组成。安费诺以组件形式销售背板线模组、近芯片跳线以及外部 IO DACACC,高速线材和连接器作为重要原材料可能选择外采或代工方式。根据华丰科技招股书,高速线缆组件产品工序包括外购线材、智能裁切、电子布线、导线端头处理、与自制的连接器端接、灌封、包装处理。