> 数据图表如何看待● 公 司 目 前 拥 有 十 一 款 获国家药监局 批准的三类械 产品,其中嗨 体是国内 首 款 商业化的用于 修复颈纹的皮 肤填充剂且是 全球市
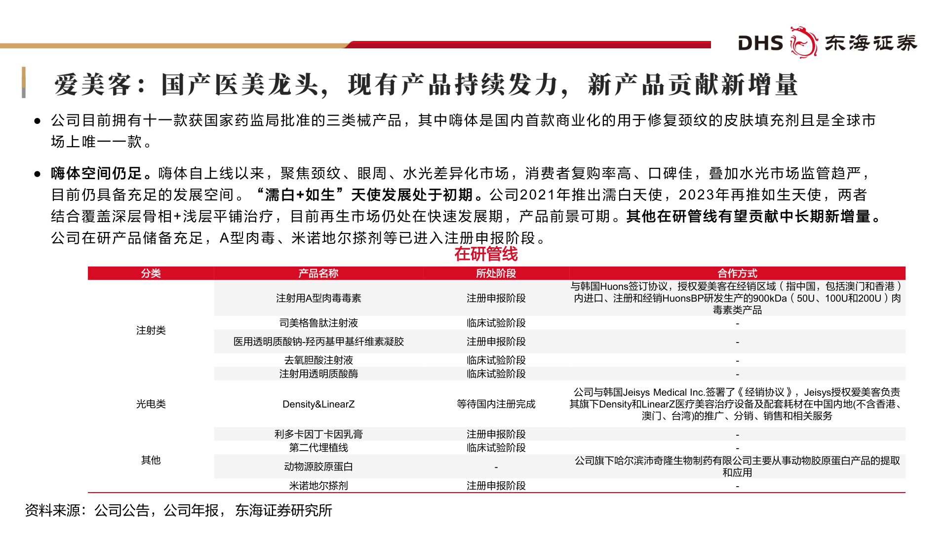
2025-7-1● 公 司 目 前 拥 有 十 一 款 获国家药监局 批准的三类械 产品,其中嗨 体是国内 首 款 商业化的用于 修复颈纹的皮 肤填充剂且是 全球市场 上 唯 一 一 款 。● 嗨 体 空 间 仍 足 。 嗨 体 自 上 线 以 来 , 聚 焦 颈 纹 、 眼 周 、 水 光 差 异 化 市 场 , 消 费 者 复 购 率 高 、 口 碑 佳 , 叠 加 水 光 市 场 监 管 趋 严 ,目 前 仍 具 备 充 足 的 发 展 空 间 。 “ 濡 白 +如 生 ” 天 使 发 展 处 于 初 期 。 公 司 2 0 2 1 年 推 出 濡 白 天 使 , 2 0 2 3 年 再 推 如 生 天 使 , 两 者结 合 覆 盖 深 层 骨 相 + 浅 层 平 铺 治 疗 , 目 前 再 生 市 场 仍 处 在 快 速 发 展 期 , 产 品 前 景 可 期 。 其 他 在 研 管 线 有 望 贡 献 中 长 期 新 增 量 。公 司 在 研 产 品 储 备 充 足 , A 型 肉 毒 、 米 诺 地 尔 搽 剂 等 已 进 入 注 册 申 报 阶 段 。分类产品名称注射类注射用A型肉毒毒素司美格鲁肽注射液医用透明质酸钠-羟丙基甲基纤维素凝胶去氧胆酸注射液注射用透明质酸酶在研管线所处阶段注册申报阶段临床试验阶段注册申报阶段临床试验阶段临床试验阶段与韩国Huons签订协议,授权爱美客在经销区域(指中国,包括澳门和香港)内进口、注册和经销HuonsBP研发生产的900kDa(50U、100U和200U)肉合作方式毒素类产品----光电类Density&LinearZ等待国内注册完成其他利多卡因丁卡因乳膏第二代埋植线动物源胶原蛋白米诺地尔搽剂注册申报阶段临床试验阶段-注册申报阶段公司与韩国Jeisys Medical Inc.签署了《经销协议》,Jeisys授权爱美客负责其旗下Density和LinearZ医疗美容治疗设备及配套耗材在中国内地(不含香港、澳门、台湾)的推广、分销、销售和相关服务--公司旗下哈尔滨沛奇隆生物制药有限公司主要从事动物胶原蛋白产品的提取和应用-资料来源:公司公告,公司年报, 东海证券研究所