> 数据图表

各位网友请教一下大模型汇总卖方策略团队市场和行业的共识和分歧

2025-7-1
各位网友请教一下大模型汇总卖方策略团队市场和行业的共识和分歧
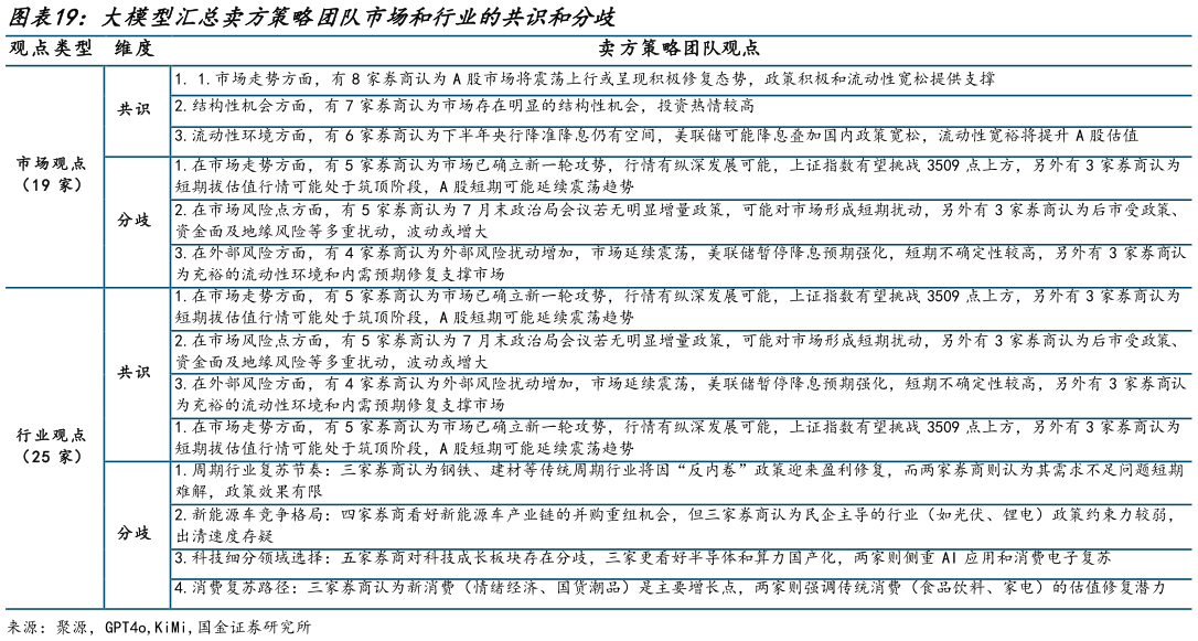
热情较高,6 家券商认为下半年央行降准降息仍有空间。行业方面,对于低空经济、AI 产业链、光伏锂电板块有一致性的看好。在汇总方法上,我们通过构建多套提示词的方式,让大模型帮助我们实现从含观点 研报筛选,市场观点和行业观点原文信息提取,到观点汇总全流程都有大语言模型来完 成。具体的工作流程图如下。