> 数据图表

想问下各位网友根据分布式光伏发电开发建设管理办法,4.30 日前后对比

2025-7-2
想问下各位网友根据分布式光伏发电开发建设管理办法,4.30 日前后对比
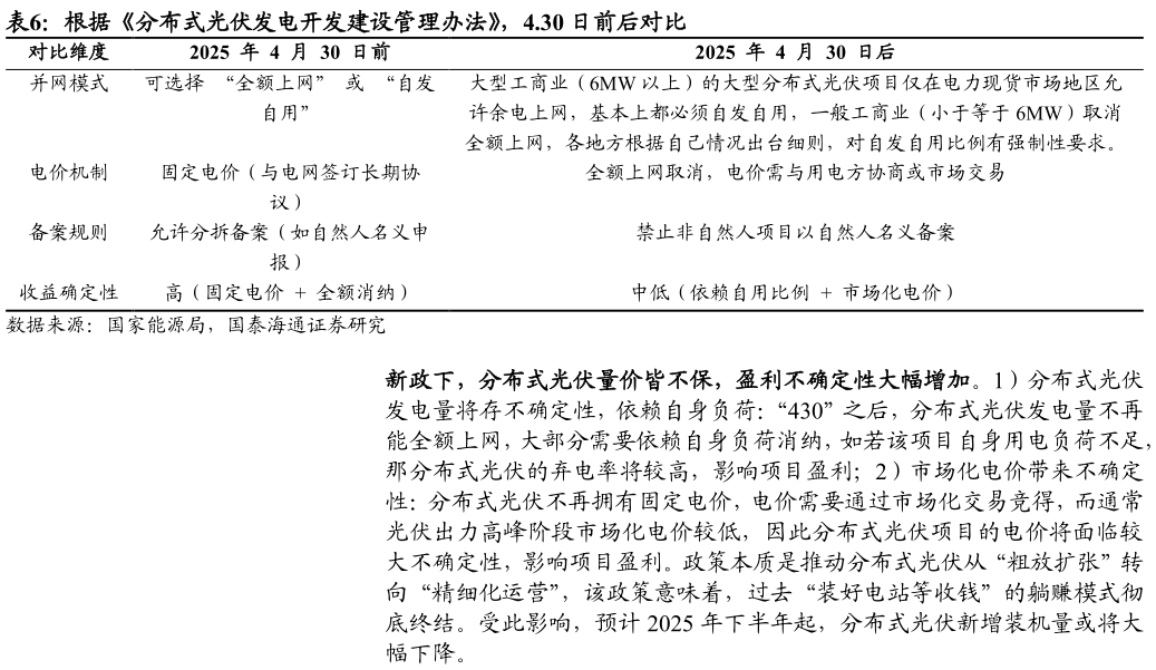
3.1.2. 政策主要内容及影响 1)项目分类与边界重塑 四类划分:自然人户用、非自然人户用、一般工商业、大型工商业,明确各类别的场所、电压等级及容量上限(如大型工商业:35kV20MW、110kV50MW)。 定义强化:强调“用户侧开发、配电网接入、就近消纳”三要素,将农光渔光互补项目划归集中式管理(因自用比例低),解决此前“伪分布式”问题。 2)备案规则从严 “谁投资谁备案”原则:禁止非自然人项目以自然人名义备案(整治“农户出屋顶、企业代持”乱象),自然人户用可选择电网代理或自行备案。 容量计算标准化:以交流侧(逆变器输出总和)为备案容量基准,杜绝容量虚标。 3)上网模式差异化限制 工商业取消全额上网:一般工商业仅可选“自发自用”或“余电上网”(省级设定自用比例)大型工商业原则上需“全部自发自用”,仅现货市场地区允许余电上网。 户用保留灵活性:自然人非自然人户用仍可选择全额上网、自用或余电上网。 4)“新老划断”与过渡期 430 节点:2025 年 5 月 1 日前并网的项目沿用旧政策(如工商业可全额上网)已备案非自然人项目允许延用自然人名义(需明确责任)。