> 数据图表

咨询下各位一、无人化物流助推行业提质增效

2025-4-3
咨询下各位一、无人化物流助推行业提质增效
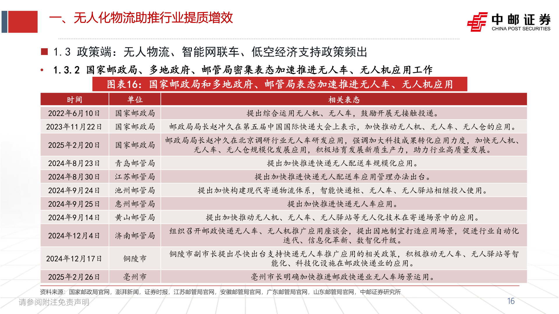
一、无人化物流助推行业提质增效◼ 1.3 政策端:无人物流、智能网联车、低空经济支持政策频出• 1.3.2 国家邮政局、多地政府、邮管局密集表态加速推进无人车、无人机应用工作图表16:国家邮政局和多地政府、邮管局表态加速推进无人车、无人机应用时间单位相关表态2022年6月10日 国家邮政局提出综合运用无人机、无人车,鼓励开展无接触投递。2023年11月22日 国家邮政局 邮政局局长赵冲久在第五届中国国际快递大会上表示,加快推动无人机、无人车、无人仓的应用。2025年2月20日 国家邮政局2024年8月23日 青岛邮管局2024年8月30日 江苏邮管局邮政局局长赵冲久在北京调研行业无人车研发应用,强调加大科技成果转化应用力度,加快无人机、无人车、无人仓规模化发展应用,积极培育发展新质生产力,助力行业高质量发展。提出加快推进快递无人配送车规模化应用。提出加快推进快递无人配送车应用管理办法出台。2024年9月24日 池州邮管局提出加快构建现代寄递物流体系,智能快递柜、无人车、无人驿站相继投入使用。2024年9月25日 惠州邮管局提出加快推进快递无人车应用。2024年9月14日 黄山邮管局提出加快推动无人机、无人车、无人驿站等无人化技术在寄递场景中的应用。2024年12月4日 济南邮管局2024年12月17日铜陵市组织召开邮政快递无人车、无人机推广应用座谈会,提出因地制宜打造应用场景,促进行业自动化迭代、信息化革新、数智化升级。铜陵市副市长提出尽快出台支持快递无人车推广应用的相关政策,积极推动无人车、无人驿站等智能化、科技化设施在邮政快递业的应用。2025年2月26日亳州市亳州市长明确加快推进邮政快递业无人车场景运用。资料来源:国家邮政局官网,澎湃新闻,证券时报,江苏邮管局官网,安徽邮管局官网,广东邮管局官网,山东邮管局官网,中邮证券研究所请参阅附注免责声明16