> 数据图表

各位网友请教一下1.2

2025-4-3
各位网友请教一下1.2
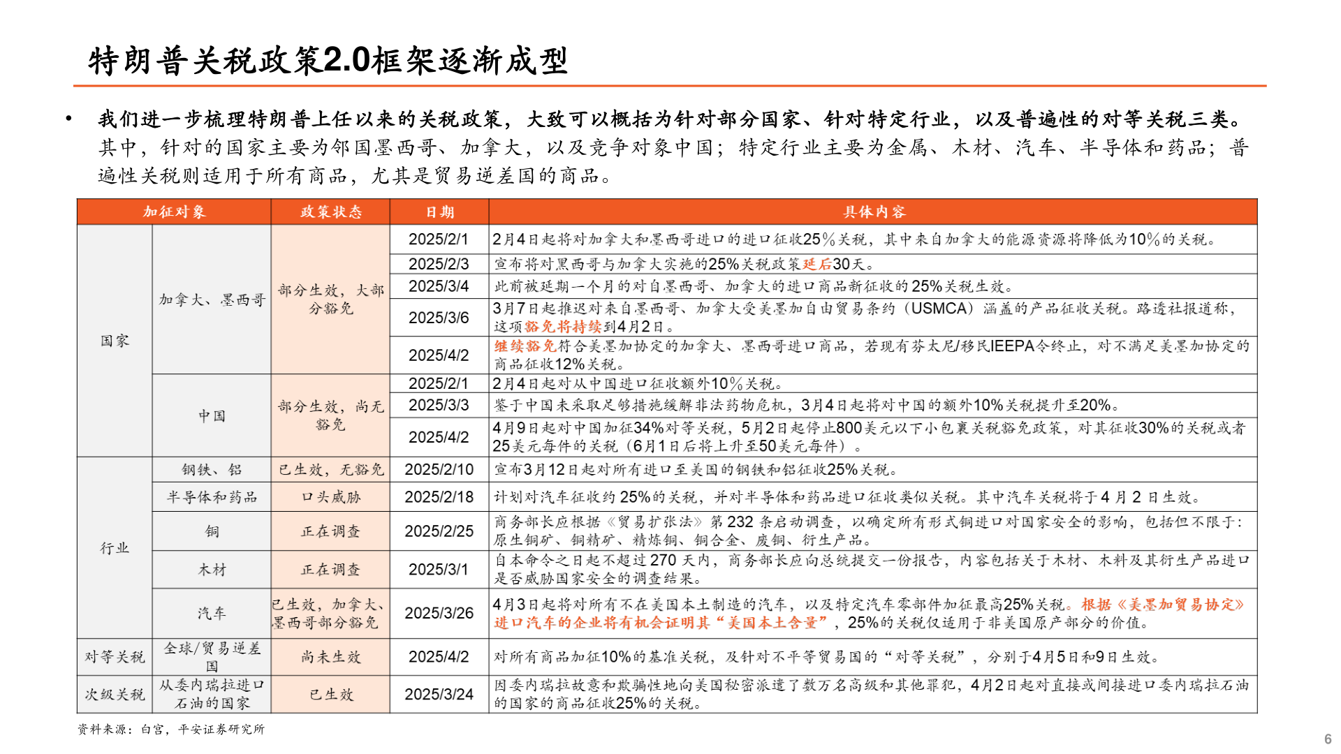
1.2特朗普关税政策2.0框架逐渐成型• 我们进一步梳理特朗普上任以来的关税政策,大致可以概括为针对部分国家、针对特定行业,以及普遍性的对等关税三类。其中,针对的国家主要为邻国墨西哥、加拿大,以及竞争对象中国;特定行业主要为金属、木材、汽车、半导体和药品;普遍性关税则适用于所有商品,尤其是贸易逆差国的商品。资料来源:白宫,平安证券研究所6