> 数据图表

谁知道1.2

2025-4-3
谁知道1.2
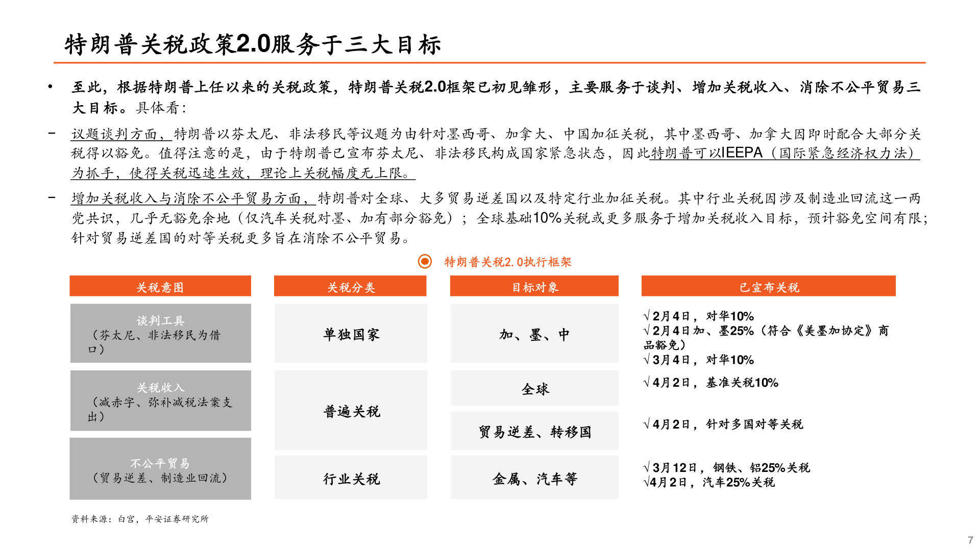
1.2特朗普关税政策2.0服务于三大目标• 至此,根据特朗普上任以来的关税政策,特朗普关税2.0框架已初见雏形,主要服务于谈判、增加关税收入、消除不公平贸易三大目标。具体看:− 议题谈判方面,特朗普以芬太尼、非法移民等议题为由针对墨西哥、加拿大、中国加征关税,其中墨西哥、加拿大因即时配合大部分关税得以豁免。值得注意的是,由于特朗普已宣布芬太尼、非法移民构成国家紧急状态,因此特朗普可以IEEPA(国际紧急经济权力法)为抓手,使得关税迅速生效,理论上关税幅度无上限。− 增加关税收入与消除不公平贸易方面,特朗普对全球、大多贸易逆差国以及特定行业加征关税。其中行业关税因涉及制造业回流这一两党共识,几乎无豁免余地(仅汽车关税对墨、加有部分豁免);全球基础10%关税或更多服务于增加关税收入目标,预计豁免空间有限;针对贸易逆差国的对等关税更多旨在消除不公平贸易。关税意图谈判工具(芬太尼、非法移民为借口)关税收入(减赤字、弥补减税法案支出)不公平贸易(贸易逆差、制造业回流)资料来源:白宫,平安证券研究所特朗普关税2.0执行框架关税分类目标对象已宣布关税单独国家加、墨、中√ 2月4日,对华10%√ 2月4日加、墨25%(符合《美墨加协定》商品豁免)√ 3月4日,对华10%普遍关税全球√ 4月2日,基准关税10%贸易逆差、转移国√ 4月2日,针对多国对等关税行业关税金属、汽车等√ 3月12日,钢铁、铝25%关税√4月2日,汽车25%关税7