> 数据图表

如何了解3.1

2025-4-3
如何了解3.1
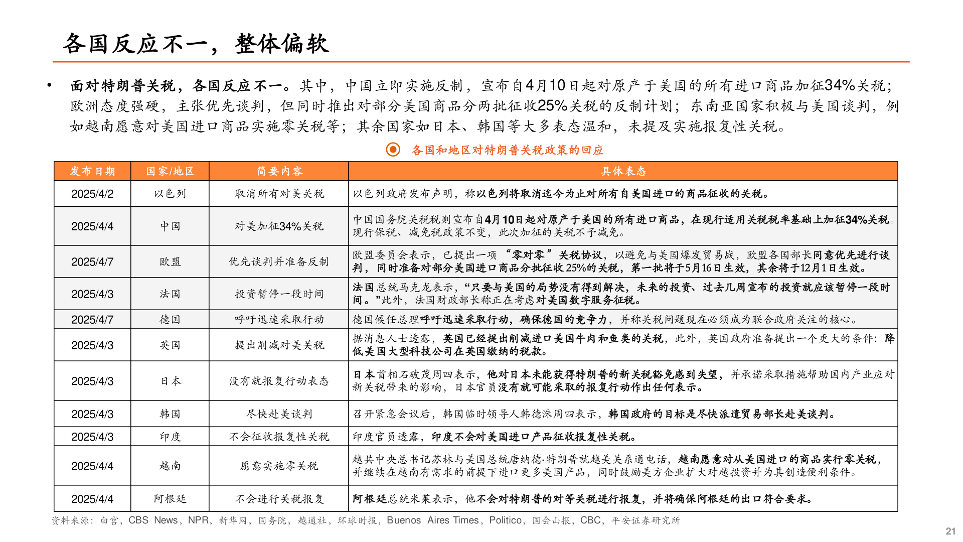
3.1各国反应不一,整体偏软• 面对特朗普关税,各国反应不一。其中,中国立即实施反制,宣布自4月10日起对原产于美国的所有进口商品加征34%关税;欧洲态度强硬,主张优先谈判,但同时推出对部分美国商品分两批征收25%关税的反制计划;东南亚国家积极与美国谈判,例如越南愿意对美国进口商品实施零关税等;其余国家如日本、韩国等大多表态温和,未提及实施报复性关税。发布日期国家/地区简要内容具体表态各国和地区对特朗普关税政策的回应2025/4/22025/4/42025/4/72025/4/32025/4/72025/4/32025/4/32025/4/32025/4/32025/4/42025/4/4以色列取消所有对美关税以色列政府发布声明,称以色列将取消迄今为止对所有自美国进口的商品征收的关税。中国欧盟法国德国英国日本韩国印度越南对美加征34%关税中国国务院关税税则宣布自4月10日起对原产于美国的所有进口商品,在现行适用关税税率基础上加征34%关税。现行保税、减免税政策不变,此次加征的关税不予减免。优先谈判并准备反制欧盟委员会表示,已提出一项 “零对零 ”关税协议,以避免与美国爆发贸易战,欧盟各国部长同意优先进行谈判,同时准备对部分美国进口商品分批征收 25%的关税,第一批将于5月16日生效,其余将于12月1日生效。投资暂停一段时间法国总统马克龙表示,“只要与美国的局势没有得到解决,未来的投资、过去几周宣布的投资就应该暂停一段时间。”此外,法国财政部长称正在考虑对美国数字服务征税。呼吁迅速采取行动德国候任总理呼吁迅速采取行动,确保德国的竞争力,并称关税问题现在必须成为联合政府关注的核心。提出削减对美关税据消息人士透露,英国已经提出削减进口美国牛肉和鱼类的关税,此外,英国政府准备提出一个更大的条件:降低美国大型科技公司在英国缴纳的税款。没有就报复行动表态日本首相石破茂周四表示,他对日本未能获得特朗普的新关税豁免感到失望,并承诺采取措施帮助国内产业应对新关税带来的影响,日本官员没有就可能采取的报复行动作出任何表示。尽快赴美谈判召开紧急会议后,韩国临时领导人韩德洙周四表示,韩国政府的目标是尽快派遣贸易部长赴美谈判。不会征收报复性关税 印度官员透露,印度不会对美国进口产品征收报复性关税。愿意实施零关税越共中央总书记苏林与美国总统唐纳德·特朗普就越美关系通电话,越南愿意对从美国进口的商品实行零关税,并继续在越南有需求的前提下进口更多美国产品,同时鼓励美方企业扩大对越投资并为其创造便利条件。阿根廷不会进行关税报复阿根廷总统米莱表示,他不会对特朗普的对等关税进行报复,并将确保阿根廷的出口符合要求。资料来源:白宫,CBS News,NPR,新华网,国务院,越通社,环球时报,B uenos Aires Times,Politico,国会山报,CBC,平安证券研究所21