> 数据图表

怎样理解3.1

2025-4-3
怎样理解3.1
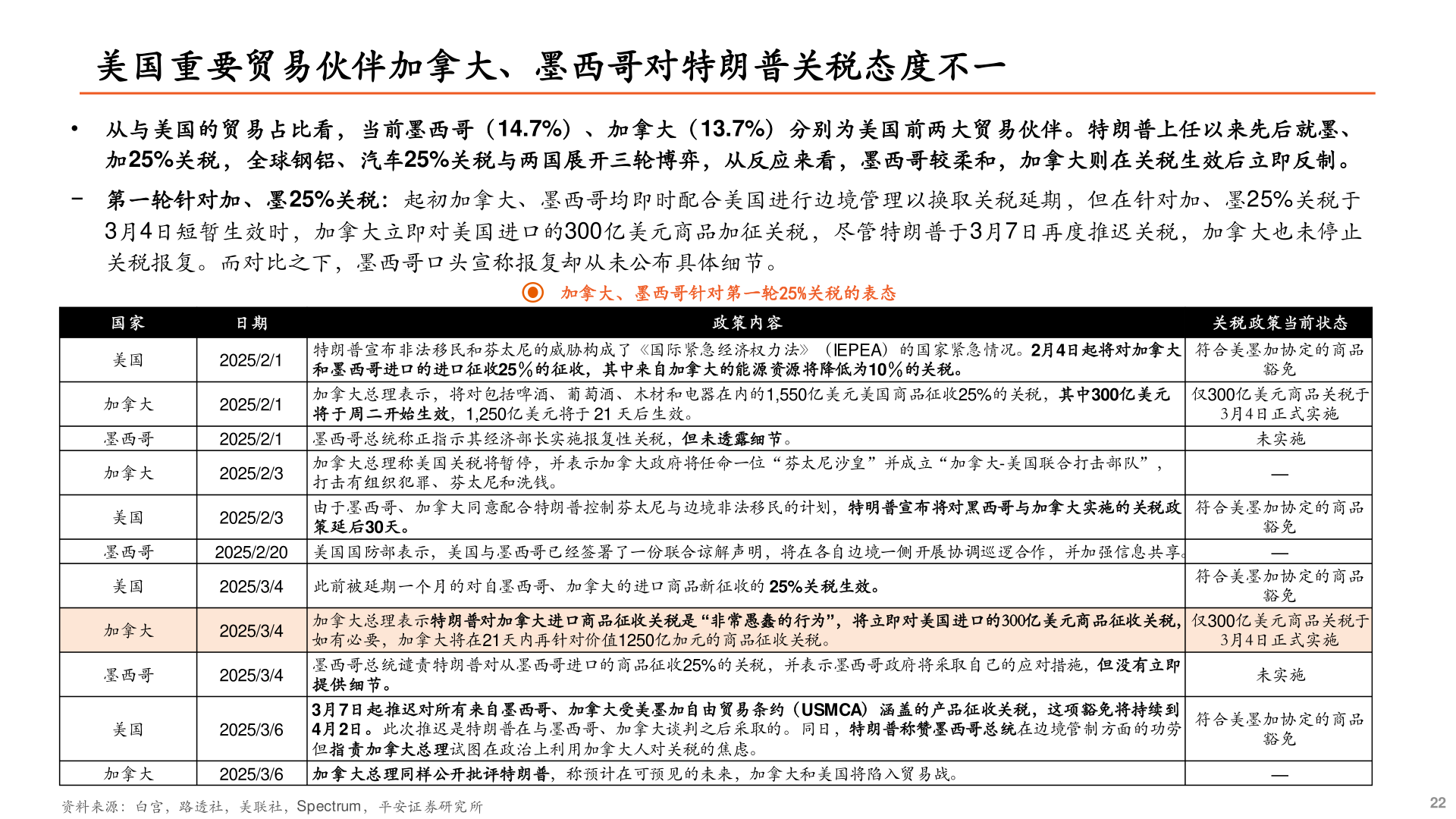
3.1美国重要贸易伙伴加拿大、墨西哥对特朗普关税态度不一• 从与美国的贸易占比看,当前墨西哥(14.7%)、加拿大(13.7%)分别为美国前两大贸易伙伴。特朗普上任以来先后就墨、加25%关税,全球钢铝、汽车25%关税与两国展开三轮博弈,从反应来看,墨西哥较柔和,加拿大则在关税生效后立即反制。− 第一轮针对加、墨25%关税:起初加拿大、墨西哥均即时配合美国进行边境管理以换取关税延期,但在针对加、墨25%关税于3月4日短暂生效时,加拿大立即对美国进口的300亿美元商品加征关税,尽管特朗普于3月7日再度推迟关税,加拿大也未停止关税报复。而对比之下,墨西哥口头宣称报复却从未公布具体细节。日期2025/2/12025/2/1加拿大、墨西哥针对第一轮25%关税的表态政策内容特朗普宣布非法移民和芬太尼的威胁构成了《国际紧急经济权力法》(IEPEA)的国家紧急情况。2月4日起将对加拿大和墨西哥进口的进口征收25%的征收,其中来自加拿大的能源资源将降低为10%的关税。加拿大总理表示,将对包括啤酒、葡萄酒、木材和电器在内的1,550亿美元美国商品征收25%的关税,其中300亿美元将于周二开始生效,1,250亿美元将于 21 天后生效。2025/2/1 墨西哥总统称正指示其经济部长实施报复性关税,但未透露细节。2025/2/32025/2/3加拿大总理称美国关税将暂停,并表示加拿大政府将任命一位“芬太尼沙皇”并成立“加拿大-美国联合打击部队”,打击有组织犯罪、芬太尼和洗钱。由于墨西哥、加拿大同意配合特朗普控制芬太尼与边境非法移民的计划,特明普宣布将对黑西哥与加拿大实施的关税政策延后30天。2025/2/20 美国国防部表示,美国与墨西哥已经签署了一份联合谅解声明,将在各自边境一侧开展协调巡逻合作,并加强信息共享。2025/3/4 此前被延期一个月的对自墨西哥、加拿大的进口商品新征收的 25%关税生效。符合美墨加协定的商品豁免国家美国加拿大墨西哥加拿大美国墨西哥美国加拿大墨西哥2025/3/42025/3/4加拿大总理表示特朗普对加拿大进口商品征收关税是 “非常愚蠢的行为”,将立即对美国进口的300亿美元商品征收关税,如有必要,加拿大将在21天内再针对价值1250亿加元的商品征收关税。墨西哥总统谴责特朗普对从墨西哥进口的商品征收25%的关税,并表示墨西哥政府将采取自己的应对措施,但没有立即提供细节。3月7日起推迟对所有来自墨西哥、加拿大受美墨加自由贸易条约(USMCA)涵盖的产品征收关税,这项豁免将持续到4月2日。此次推迟是特朗普在与墨西哥、加拿大谈判之后采取的。同日,特朗普称赞墨西哥总统在边境管制方面的功劳,但指责加拿大总理试图在政治上利用加拿大人对关税的焦虑。美国2025/3/6加拿大2025/3/6 加拿大总理同样公开批评特朗普,称预计在可预见的未来,加拿大和美国将陷入贸易战。资料来源:白宫,路透社,美联社,Spectrum,平安证券研究所关税政策当前状态符合美墨加协定的商品豁免仅300亿美元商品关税于3月4日正式实施未实施—符合美墨加协定的商品豁免—仅300亿美元商品关税于3月4日正式实施未实施符合美墨加协定的商品豁免—22