> 数据图表

咨询下各位海外市场与政府同样关注智能化进程

2025-4-3
咨询下各位海外市场与政府同样关注智能化进程
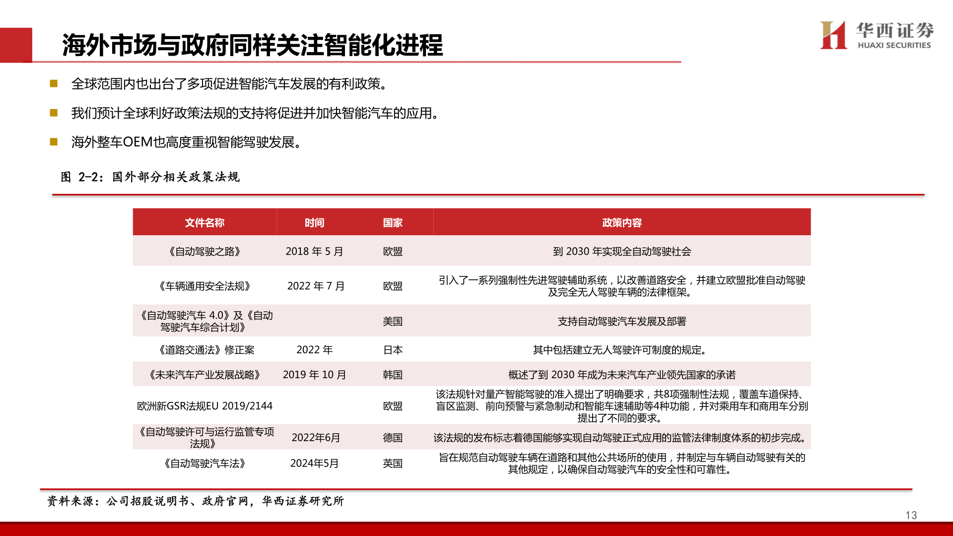
海外市场与政府同样关注智能化进程 全球范围内也出台了多项促进智能汽车发展的有利政策。 我们预计全球利好政策法规的支持将促进并加快智能汽车的应用。 海外整车OEM也高度重视智能驾驶发展。图 2-2:国外部分相关政策法规文件名称时间《自动驾驶之路》2018 年 5 月国家欧盟政策内容到 2030 年实现全自动驾驶社会《车辆通用安全法规》2022 年 7 月欧盟引入了一系列强制性先进驾驶辅助系统,以改善道路安全,并建立欧盟批准自动驾驶及完全无人驾驶车辆的法律框架。《自动驾驶汽车 4.0》及《自动驾驶汽车综合计划》《道路交通法》修正案2022 年《未来汽车产业发展战略》 2019 年 10 月欧洲新GSR法规EU 2019/2144《自动驾驶许可与运行监管专项法规》2022年6月《自动驾驶汽车法》2024年5月美国日本韩国欧盟德国英国支持自动驾驶汽车发展及部署其中包括建立无人驾驶许可制度的规定。概述了到 2030 年成为未来汽车产业领先国家的承诺该法规针对量产智能驾驶的准入提出了明确要求,共8项强制性法规,覆盖车道保持、盲区监测、前向预警与紧急制动和智能车速辅助等4种功能,并对乘用车和商用车分别提出了不同的要求。该法规的发布标志着德国能够实现自动驾驶正式应用的监管法律制度体系的初步完成。旨在规范自动驾驶车辆在道路和其他公共场所的使用,并制定与车辆自动驾驶有关的其他规定,以确保自动驾驶汽车的安全性和可靠性。资料来源:公司招股说明书、政府官网,华西证券研究所13