> 数据图表

咨询下各位全球主要钾矿新建项目情况

2025-7-4
咨询下各位全球主要钾矿新建项目情况
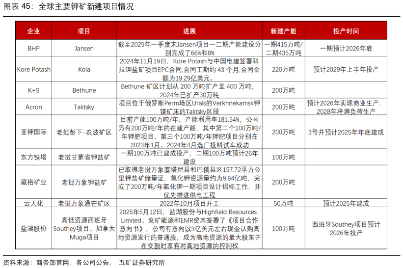
拿大 Jansen 项目规划产能 850 万吨,一期 415 万吨已完成 66% 建设进展,预计 20 2 6 年底投产。棕地项目包括 KS、亚钾国际、东方铁塔等,扩产进度相对较快。