> 数据图表

各位网友请教一下上海市:《关于强服务优环境 进一步打响“投资上海”品牌的若干举措》

2025-7-4
各位网友请教一下上海市:《关于强服务优环境 进一步打响“投资上海”品牌的若干举措》
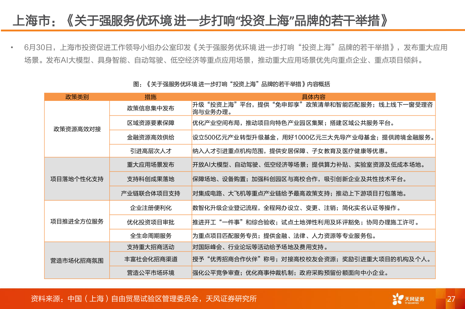
上海市:《关于强服务优环境 进一步打响“投资上海”品牌的若干举措》•6月30日,上海市投资促进工作领导小组办公室印发《关于强服务优环境 进一步打响“投资上海”品牌的若干举措》,发布重大应用场景。发布AI大模型、具身智能、自动驾驶、低空经济等重点应用场景,推动重大应用场景优先向重点企业、重点项目倾斜。图:《关于强服务优环境 进一步打响“投资上海”品牌的若干举措》内容概括政策类别措施具体内容政策资源高效对接政策信息集中发布升级“投资上海”平台,提供“免申即享”政策清单和智能匹配服务;线上线下一窗受理咨询与业务办理。区域资源要素保障优化产业空间布局,推动项目向特色产业园区集聚;搭建区域公共服务平台。金融资源高效供给设立500亿元产业转型升级基金,用好1000亿元三大先导产业母基金;提供跨境金融服务。引进高层次人才纳入人才引进重点机构范围,提供安居保障、子女教育及医疗健康等优惠。重大应用场景发布开放AI大模型、自动驾驶、低空经济等场景;提供算力补贴、实验室资源及低成本场地。项目落地个性化支持支持科创成果落地保障场地、设备购置;加强科创园区与高校合作,吸引创新企业及共性技术平台。产业链联合体项目支持对集成电路、大飞机等重点产业链给予最高政策支持;推动上下游项目打包落地。企业注册便利化数智化升级企业登记流程,全程网办设立、变更、注销;简化实名认证等操作。项目推进全方位服务优化投资项目审批推进开工“一件事”和综合验收;试点土地弹性利用及环评豁免;协同办理施工许可。全生命周期服务为重点项目匹配服务专员;提供金融、法律、人力资源等专业服务包。支持重大招商活动对国际峰会、行业论坛等活动给予场地及费用支持。营造市场化招商氛围丰富社会化招商渠道授予“优秀招商合作伙伴”称号;对接高校校友会资源;奖励引进重大项目的机构及个人。营造公平市场环境强化公平竞争审查;优化商事仲裁机制;政府采购预留份额面向中小企业。资料来源:中国(上海)自由贸易试验区管理委员会,天风证券研究所27