> 数据图表

我想了解一下黑龙江:《黑龙江省支持航空航天产业高质量发展若干政策措施》

2025-7-4
我想了解一下黑龙江:《黑龙江省支持航空航天产业高质量发展若干政策措施》
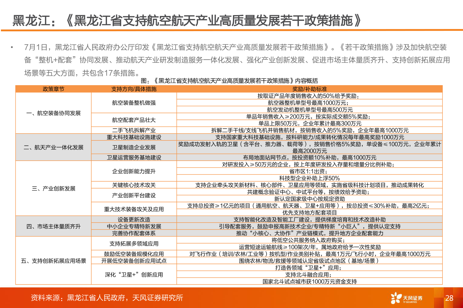
黑龙江:《黑龙江省支持航空航天产业高质量发展若干政策措施》•7月1日,黑龙江省人民政府办公厅印发《黑龙江省支持航空航天产业高质量发展若干政策措施》。《若干政策措施》涉及加快航空装备“整机+配套”协同发展、推动航天产业研发制造服务一体化发展、强化产业创新发展、促进市场主体量质齐升、支持创新拓展应用场景等五大方面,共包含17条措施。图:《黑龙江省支持航空航天产业高质量发展若干政策措施》内容概括政策章节支持方向/具体措施一、航空装备协同发展航空装备整机做强航空配套产品壮大二手飞机拆解产业重大科技基础设施建设二、航天产业一体化发展卫星制造企业发展三、产业创新发展四、市场主体量质齐升五、支持创新拓展应用场景卫星运营服务基地建设企业创新能力提升关键核心技术攻关产业创新平台建设重大技术装备攻关及应用设备更新改造中小企业专精特新发展完善协作配套体系支持拓展多领域应用鼓励低空装备规模化应用开展低空装备创新应用试点深化“卫星+”创新应用奖励/补助标准按取证产品年度销售收入的50%给予奖励:航空器整机单型号最高1000万元;航空发动机整机单型号最高500万元单品年销售收入≥200万元,按实际成交额5%奖励;单品上限50万元,企业年累计最高300万元拆解二手干线/支线飞机并销售航材,按销售收入的5%奖励,企业年最高1000万元支持国家重大科技基础设施,按科研能力/成果转化情况每年最高奖励1000万元奖励成功发射入轨的卫星(含平台、推力器、载荷等),按销售价格5%奖励,单设备≤100万元,企业年累计布局地面站网节点,按投资额10%补助,最高1000万元对研发投入≥50万元的企业,按上年度研发投入存量和增量分比例补助;最高2000万元省市区1:1出资;科技型企业补助上浮50%支持企业牵头攻关新材料、核心部件、卫星应用等领域,实施省级科技计划项目,推动成果转化共建概念验证中心、中试平台等,按绩效给予资助;新认定国家级中心按规定资助支持总投资≥1亿元的项目(通用航空、航天器、卫星+应用等),按总投资≤30%补助,最高2亿元;优先支持地方配套项目支持智能化改造及智能工厂建设,提供梯度培育和技术改造补助引导配套服务,鼓励申报高新技术企业/专精特新“小巨人”,提供认定支持推动“小核心、大协作”产业链模式,提升地方企业配套能力将低空公共服务纳入政府购买;运营短途运输航线≥100架次/年,属地政府给予一次性奖励对飞行作业(培训/农林/工业等)按机型/作业类别补贴,最高1万元/飞行小时,企业年最高1000万元围绕农林/物流/救援等领域认定省级试点地区(基地/场景)打造各领域“卫星+”应用;支持北斗融合应用;国家北斗试点城市获1000万元资金支持资料来源:黑龙江省人民政府,天风证券研究所28