> 数据图表

你知道国家发展改革委党组:加快建设现代化产业体系

2025-7-4
你知道国家发展改革委党组:加快建设现代化产业体系
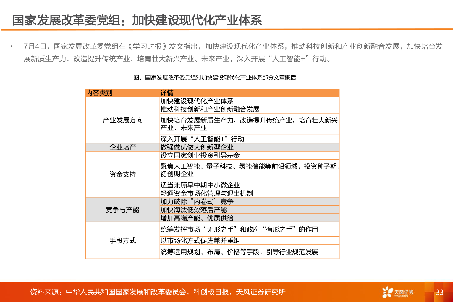
国家发展改革委党组:加快建设现代化产业体系•7月4日,国家发展改革委党组在《学习时报》发文指出,加快建设现代化产业体系,推动科技创新和产业创新融合发展,加快培育发展新质生产力,改造提升传统产业,培育壮大新兴产业、未来产业,深入开展“人工智能+”行动。图:国家发展改革委党组对加快建设现代化产业体系部分文章概括内容类别产业发展方向企业培育资金支持竞争与产能手段方式详情加快建设现代化产业体系推动科技创新和产业创新融合发展加快培育发展新质生产力,改造提升传统产业,培育壮大新兴产业、未来产业深入开展“人工智能+”行动做强做优做大创新型企业设立国家创业投资引导基金聚焦人工智能、量子科技、氢能储能等前沿领域,投资种子期、初创期企业适当兼顾早中期中小微企业畅通资金市场化管理与退出机制加力破除“内卷式”竞争加快淘汰低效落后产能增加高端产能、优质供给统筹发挥市场“无形之手”和政府“有形之手”的作用以市场化方式促进兼并重组统筹运用规划、布局、价格等手段,引导行业规范发展资料来源:中华人民共和国国家发展和改革委员会,科创板日报,天风证券研究所33