> 数据图表

想问下各位网友人工智能:华为、蚂蚁集团加速布局AI医疗领域

2025-7-4
想问下各位网友人工智能:华为、蚂蚁集团加速布局AI医疗领域
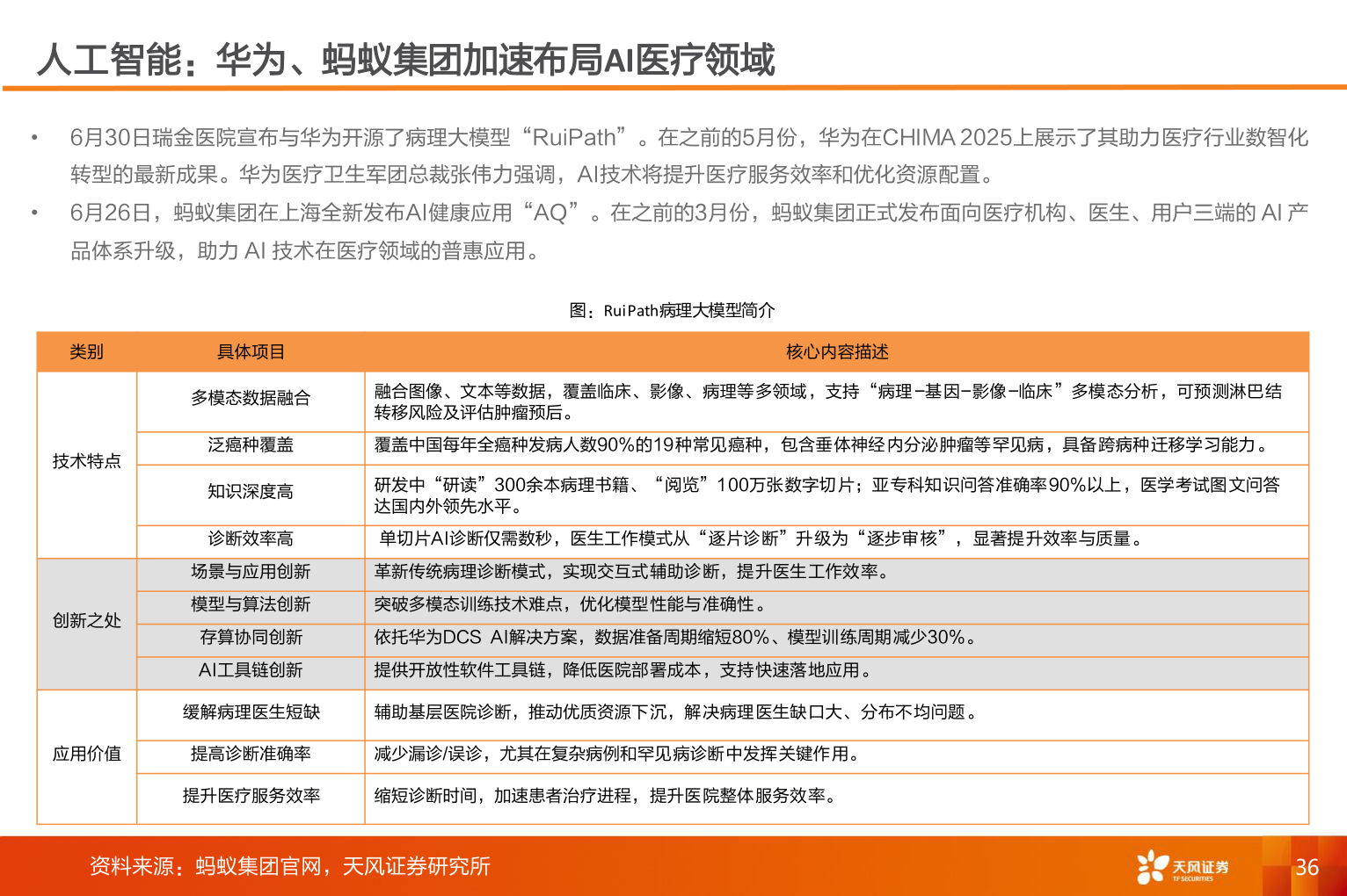
人工智能:华为、蚂蚁集团加速布局AI医疗领域••6月30日瑞金医院宣布与华为开源了病理大模型“RuiPath”。在之前的5月份,华为在CHIMA 2025上展示了其助力医疗行业数智化转型的最新成果。华为医疗卫生军团总裁张伟力强调,AI技术将提升医疗服务效率和优化资源配置。6月26日,蚂蚁集团在上海全新发布AI健康应用“AQ”。在之前的3月份,蚂蚁集团正式发布面向医疗机构、医生、用户三端的 AI 产品体系升级,助力 AI 技术在医疗领域的普惠应用。类别具体项目核心内容描述图:RuiPath病理大模型简介技术特点创新之处多模态数据融合融合图像、文本等数据,覆盖临床、影像、病理等多领域,支持“病理-基因-影像-临床”多模态分析,可预测淋巴结转移风险及评估肿瘤预后。泛癌种覆盖覆盖中国每年全癌种发病人数90%的19种常见癌种,包含垂体神经内分泌肿瘤等罕见病,具备跨病种迁移学习能力。知识深度高研发中“研读”300余本病理书籍、“阅览”100万张数字切片;亚专科知识问答准确率90%以上,医学考试图文问答达国内外领先水平。诊断效率高单切片AI诊断仅需数秒,医生工作模式从“逐片诊断”升级为“逐步审核”,显著提升效率与质量。场景与应用创新革新传统病理诊断模式,实现交互式辅助诊断,提升医生工作效率。模型与算法创新突破多模态训练技术难点,优化模型性能与准确性。存算协同创新依托华为DCS AI解决方案,数据准备周期缩短80%、模型训练周期减少30%。AI工具链创新提供开放性软件工具链,降低医院部署成本,支持快速落地应用。缓解病理医生短缺辅助基层医院诊断,推动优质资源下沉,解决病理医生缺口大、分布不均问题。应用价值提高诊断准确率减少漏诊/误诊,尤其在复杂病例和罕见病诊断中发挥关键作用。提升医疗服务效率缩短诊断时间,加速患者治疗进程,提升医院整体服务效率。资料来源:蚂蚁集团官网,天风证券研究所36