> 数据图表

如何了解生物医药:马斯克公布脑机接口受试者增至7人

2025-7-4
如何了解生物医药:马斯克公布脑机接口受试者增至7人
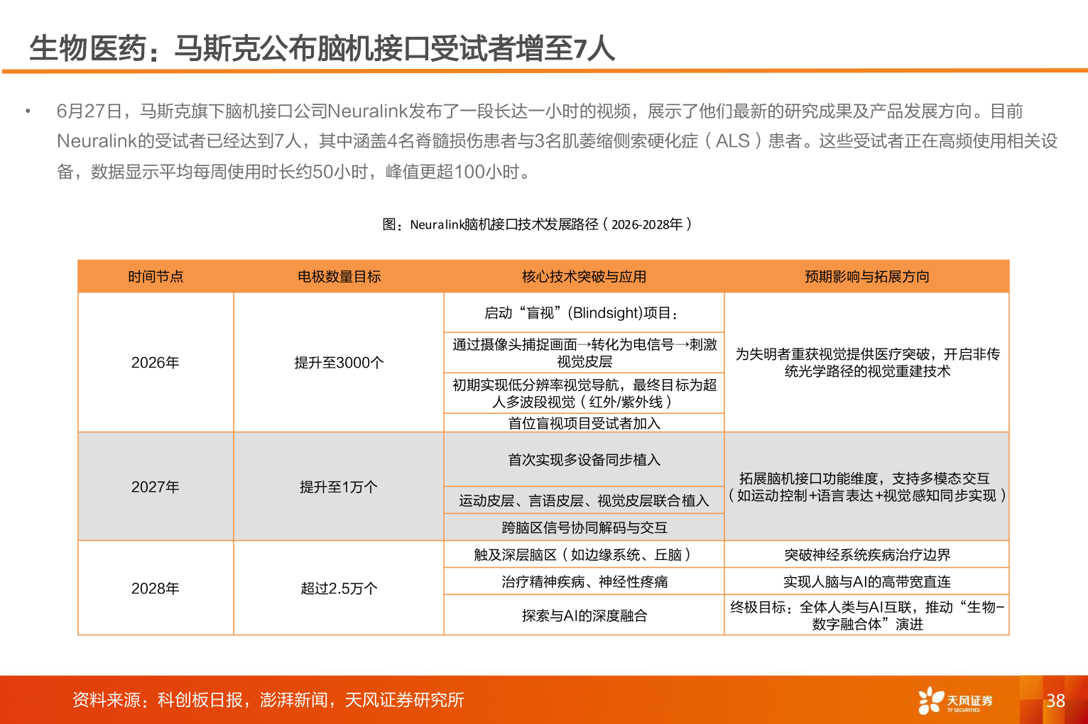
生物医药:马斯克公布脑机接口受试者增至7人•6月27日,马斯克旗下脑机接口公司Neuralink发布了一段长达一小时的视频,展示了他们最新的研究成果及产品发展方向。目前Neuralink的受试者已经达到7人,其中涵盖4名脊髓损伤患者与3名肌萎缩侧索硬化症(ALS)患者。这些受试者正在高频使用相关设备,数据显示平均每周使用时长约50小时,峰值更超100小时。图:Neuralink脑机接口技术发展路径(2026-2028年)时间节点电极数量目标核心技术突破与应用预期影响与拓展方向2026年提升至3000个视觉皮层启动“盲视”(Blindsight)项目:通过摄像头捕捉画面→转化为电信号→刺激初期实现低分辨率视觉导航,最终目标为超人多波段视觉(红外/紫外线)首位盲视项目受试者加入首次实现多设备同步植入运动皮层、言语皮层、视觉皮层联合植入跨脑区信号协同解码与交互为失明者重获视觉提供医疗突破,开启非传统光学路径的视觉重建技术拓展脑机接口功能维度,支持多模态交互(如运动控制+语言表达+视觉感知同步实现)触及深层脑区(如边缘系统、丘脑)突破神经系统疾病治疗边界治疗精神疾病、神经性疼痛实现人脑与AI的高带宽直连探索与AI的深度融合终极目标:全体人类与AI互联,推动“生物-数字融合体”演进2027年提升至1万个2028年超过2.5万个资料来源:科创板日报,澎湃新闻,天风证券研究所38