> 数据图表

想关注一下PAA粘结剂有望广泛应用于锂电池结构中

2025-4-6
想关注一下PAA粘结剂有望广泛应用于锂电池结构中
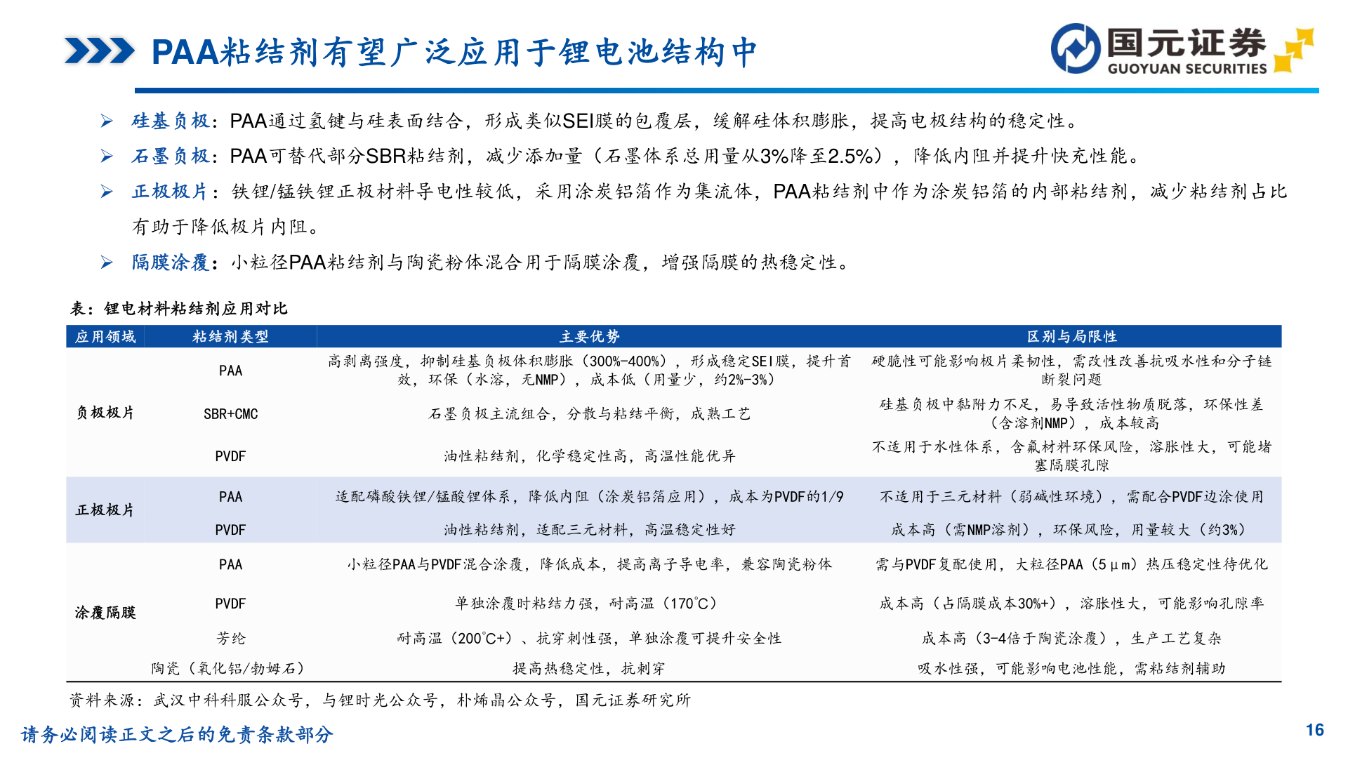
PAA粘结剂有望广泛应用于锂电池结构中 硅基负极:PAA通过氢键与硅表面结合,形成类似SEI膜的包覆层,缓解硅体积膨胀,提高电极结构的稳定性。 石墨负极:PAA可替代部分SBR粘结剂,减少添加量(石墨体系总用量从3%降至2.5%),降低内阻并提升快充性能。 正极极片:铁锂/锰铁锂正极材料导电性较低,采用涂炭铝箔作为集流体,PAA粘结剂中作为涂炭铝箔的内部粘结剂,减少粘结剂占比有助于降低极片内阻。 隔膜涂覆:小粒径PAA粘结剂与陶瓷粉体混合用于隔膜涂覆,增强隔膜的热稳定性。表:锂电材料粘结剂应用对比应用领域粘结剂类型主要优势区别与局限性PAA高剥离强度,抑制硅基负极体积膨胀(300%-400%),形成稳定SEI膜,提升首硬脆性可能影响极片柔韧性,需改性改善抗吸水性和分子链效,环保(水溶,无NMP),成本低(用量少,约2%-3%)断裂问题负极极片SBR+CMC石墨负极主流组合,分散与粘结平衡,成熟工艺油性粘结剂,化学稳定性高,高温性能优异硅基负极中黏附力不足,易导致活性物质脱落,环保性差(含溶剂NMP),成本较高不适用于水性体系,含氟材料环保风险,溶胀性大,可能堵塞隔膜孔隙正极极片涂覆隔膜PVDFPAAPVDFPAAPVDF芳纶适配磷酸铁锂/锰酸锂体系,降低内阻(涂炭铝箔应用),成本为PVDF的1/9不适用于三元材料(弱碱性环境),需配合PVDF边涂使用油性粘结剂,适配三元材料,高温稳定性好成本高(需NMP溶剂),环保风险,用量较大(约3%)小粒径PAA与PVDF混合涂覆,降低成本,提高离子导电率,兼容陶瓷粉体需与PVDF复配使用,大粒径PAA(5μm)热压稳定性待优化单独涂覆时粘结力强,耐高温(170℃)成本高(占隔膜成本30%+),溶胀性大,可能影响孔隙率耐高温(200℃+)、抗穿刺性强,单独涂覆可提升安全性成本高(3-4倍于陶瓷涂覆),生产工艺复杂陶瓷(氧化铝/勃姆石)提高热稳定性,抗刺穿吸水性强,可能影响电池性能,需粘结剂辅助资料来源:武汉中科科服公众号,与锂时光公众号,朴烯晶公众号,国元证券研究所请务必阅读正文之后的免责条款部分16