> 数据图表

咨询下各位特朗普2.0之关税政策跟踪

2025-4-0
咨询下各位特朗普2.0之关税政策跟踪
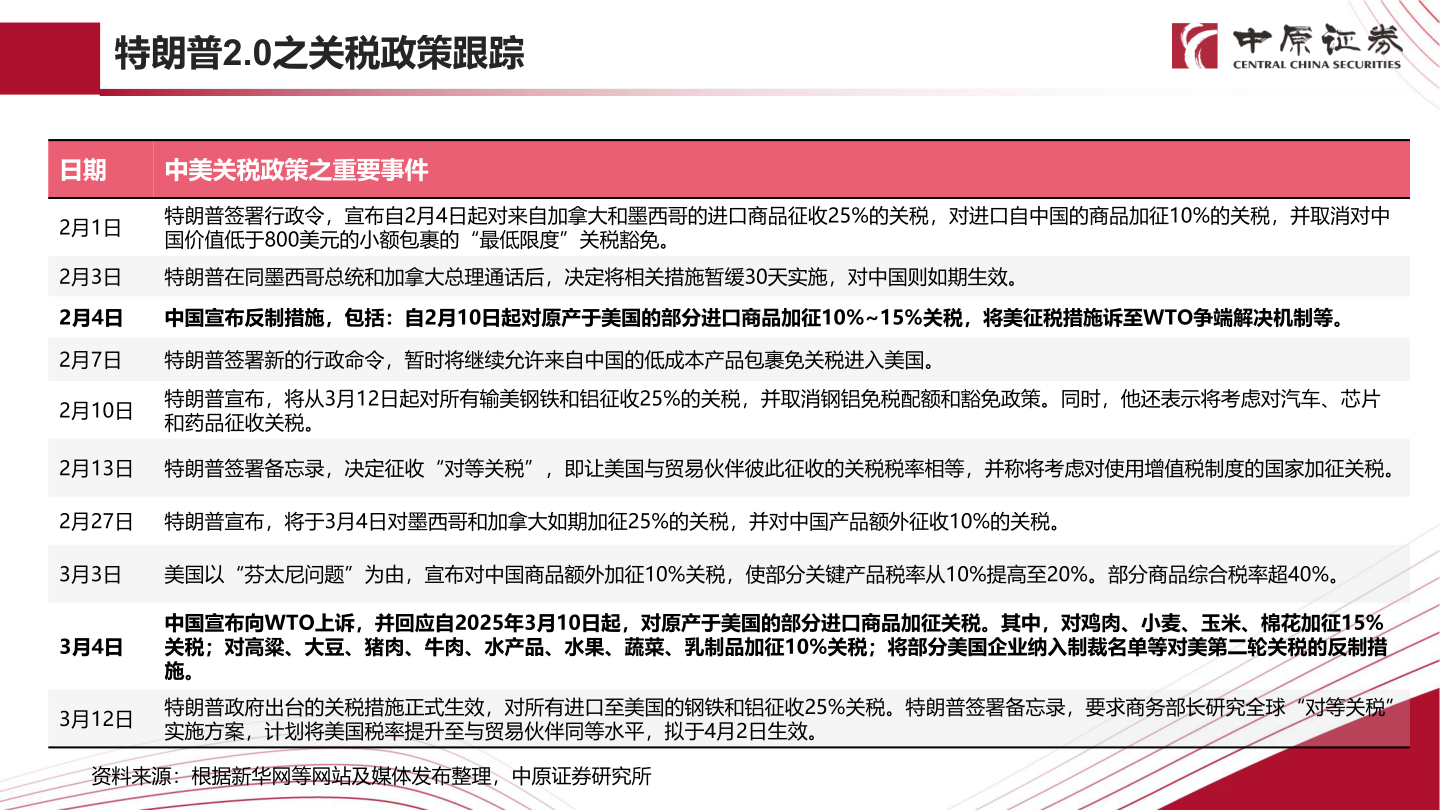
特朗普2.0之关税政策跟踪日期中美关税政策之重要事件2月1日2月3日2月4日特朗普签署行政令,宣布自2月4日起对来自加拿大和墨西哥的进口商品征收25%的关税,对进口自中国的商品加征10%的关税,并取消对中国价值低于800美元的小额包裹的“最低限度”关税豁免。特朗普在同墨西哥总统和加拿大总理通话后,决定将相关措施暂缓30天实施,对中国则如期生效。中国宣布反制措施,包括:自2月10日起对原产于美国的部分进口商品加征10%~15%关税,将美征税措施诉至WTO争端解决机制等。特朗普签署新的行政命令,暂时将继续允许来自中国的低成本产品包裹免关税进入美国。2月7日2月10日 特朗普宣布,将从3月12日起对所有输美钢铁和铝征收25%的关税,并取消钢铝免税配额和豁免政策。同时,他还表示将考虑对汽车、芯片和药品征收关税。2月13日 特朗普签署备忘录,决定征收“对等关税”,即让美国与贸易伙伴彼此征收的关税税率相等,并称将考虑对使用增值税制度的国家加征关税。2月27日 特朗普宣布,将于3月4日对墨西哥和加拿大如期加征25%的关税,并对中国产品额外征收10%的关税。3月3日美国以“芬太尼问题”为由,宣布对中国商品额外加征10%关税,使部分关键产品税率从10%提高至20%。部分商品综合税率超40%。3月4日中国宣布向WTO上诉,并回应自2025年3月10日起,对原产于美国的部分进口商品加征关税。其中,对鸡肉、小麦、玉米、棉花加征15%关税;对高粱、大豆、猪肉、牛肉、水产品、水果、蔬菜、乳制品加征10%关税;将部分美国企业纳入制裁名单等对美第二轮关税的反制措施。3月12日 特朗普政府出台的关税措施正式生效,对所有进口至美国的钢铁和铝征收25%关税。特朗普签署备忘录,要求商务部长研究全球“对等关税”实施方案,计划将美国税率提升至与贸易伙伴同等水平,拟于4月2日生效。资料来源:根据新华网等网站及媒体发布整理,中原证券研究所