> 数据图表

如何了解•

2025-4-1
如何了解•
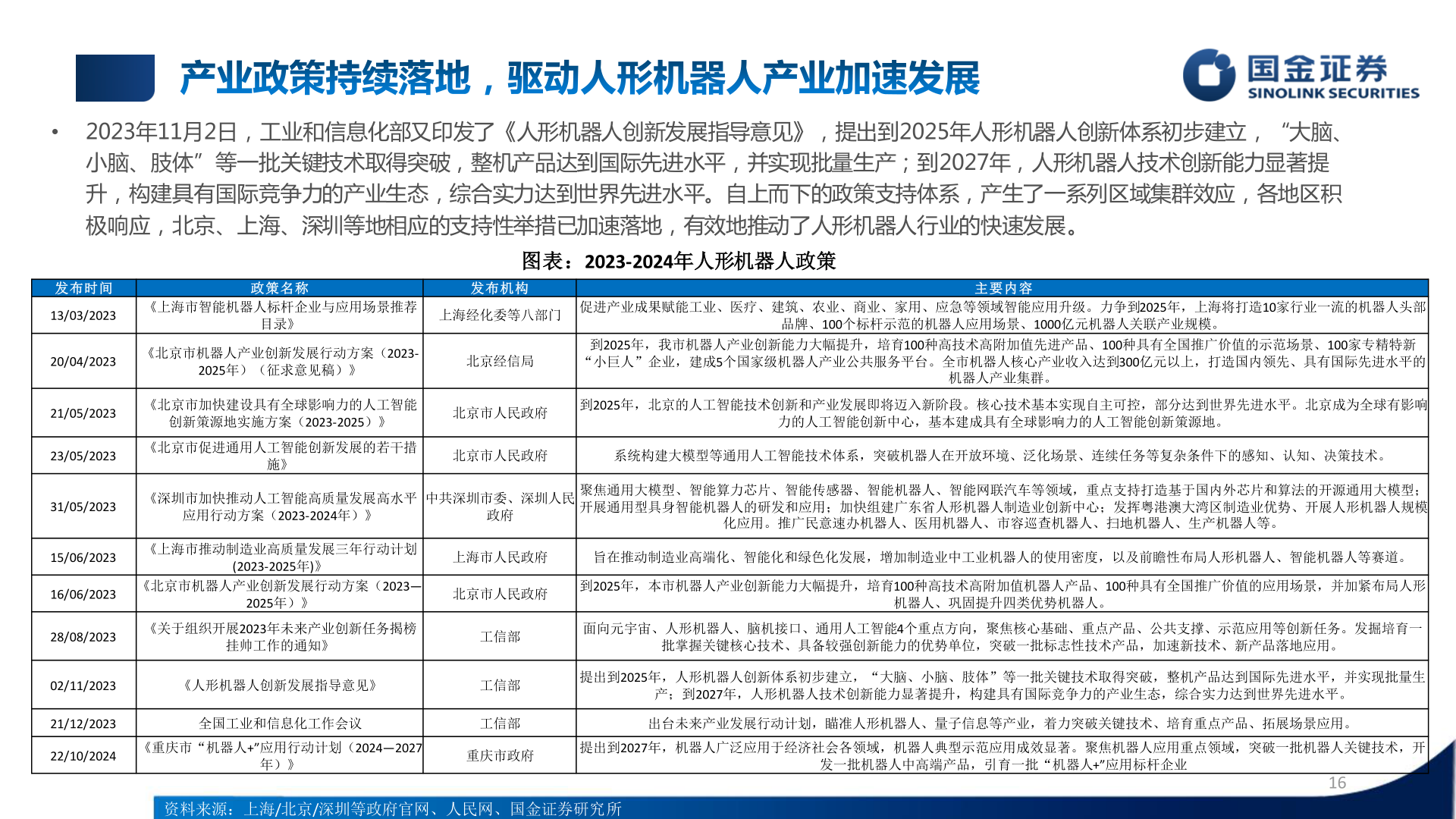
•2023年11月2日,工业和信息化部又印发了《人形机器人创新发展指导意见》,提出到2025年人形机器人创新体系初步建立,“大脑、小脑、肢体”等一批关键技术取得突破,整机产品达到国际先进水平,并实现批量生产;到2027年,人形机器人技术创新能力显著提升,构建具有国际竞争力的产业生态,综合实力达到世界先进水平。自上而下的政策支持体系,产生了一系列区域集群效应,各地区积极响应,北京、上海、深圳等地相应的支持性举措已加速落地,有效地推动了人形机器人行业的快速发展。图表:2023-2024年人形机器人政策政策名称发布机构《上海市智能机器人标杆企业与应用场景推荐目录》上海经化委等八部门促进产业成果赋能工业、医疗、建筑、农业、商业、家用、应急等领域智能应用升级。力争到2025年,上海将打造10家行业一流的机器人头部品牌、100个标杆示范的机器人应用场景、1000亿元机器人关联产业规模。主要内容《北京市机器人产业创新发展行动方案(2023-2025年)(征求意见稿)》《北京市加快建设具有全球影响力的人工智能创新策源地实施方案(2023-2025)》《北京市促进通用人工智能创新发展的若干措施》北京经信局“小巨人”企业,建成5个国家级机器人产业公共服务平台。全市机器人核心产业收入达到300亿元以上,打造国内领先、具有国际先进水平的到2025年,我市机器人产业创新能力大幅提升,培育100种高技术高附加值先进产品、100种具有全国推广价值的示范场景、100家专精特新机器人产业集群。北京市人民政府到2025年,北京的人工智能技术创新和产业发展即将迈入新阶段。核心技术基本实现自主可控,部分达到世界先进水平。北京成为全球有影响力的人工智能创新中心,基本建成具有全球影响力的人工智能创新策源地。北京市人民政府系统构建大模型等通用人工智能技术体系,突破机器人在开放环境、泛化场景、连续任务等复杂条件下的感知、认知、决策技术。《深圳市加快推动人工智能高质量发展高水平中共深圳市委、深圳人民应用行动方案(2023-2024年)》政府聚焦通用大模型、智能算力芯片、智能传感器、智能机器人、智能网联汽车等领域,重点支持打造基于国内外芯片和算法的开源通用大模型;开展通用型具身智能机器人的研发和应用;加快组建广东省人形机器人制造业创新中心;发挥粤港澳大湾区制造业优势、开展人形机器人规模化应用。推广民意速办机器人、医用机器人、市容巡查机器人、扫地机器人、生产机器人等。发布时间13/03/202320/04/202321/05/202323/05/202331/05/202315/06/202316/06/202328/08/202321/12/202322/10/2024《上海市推动制造业高质量发展三年行动计划(2023-2025年)》《北京市机器人产业创新发展行动方案(2023—2025年)》《关于组织开展2023年未来产业创新任务揭榜挂帅工作的通知》上海市人民政府旨在推动制造业高端化、智能化和绿色化发展,增加制造业中工业机器人的使用密度,以及前瞻性布局人形机器人、智能机器人等赛道。北京市人民政府工信部工信部工信部到2025年,本市机器人产业创新能力大幅提升,培育100种高技术高附加值机器人产品、100种具有全国推广价值的应用场景,并加紧布局人形机器人、巩固提升四类优势机器人。面向元宇宙、人形机器人、脑机接口、通用人工智能4个重点方向,聚焦核心基础、重点产品、公共支撑、示范应用等创新任务。发掘培育一批掌握关键核心技术、具备较强创新能力的优势单位,突破一批标志性技术产品,加速新技术、新产品落地应用。提出到2025年,人形机器人创新体系初步建立,“大脑、小脑、肢体”等一批关键技术取得突破,整机产品达到国际先进水平,并实现批量生产;到2027年,人形机器人技术创新能力显著提升,构建具有国际竞争力的产业生态,综合实力达到世界先进水平。出台未来产业发展行动计划,瞄准人形机器人、量子信息等产业,着力突破关键技术、培育重点产品、拓展场景应用。02/11/2023《人形机器人创新发展指导意见》全国工业和信息化工作会议《重庆市“机器人+”应用行动计划(2024—2027年)》重庆市政府提出到2027年,机器人广泛应用于经济社会各领域,机器人典型示范应用成效显著。聚焦机器人应用重点领域,突破一批机器人关键技术,开发一批机器人中高端产品,引育一批“机器人+”应用标杆企业16资料来源:上海/北京/深圳等政府官网、人民网、国金证券研究所