> 数据图表

谁能回答• 由于人形机器人带来行业研发灵巧手丝杠研发热潮,预计后续更多的公司将研发完成手部的滚珠丝杠和行星滚柱丝杠。

2025-4-1
谁能回答• 由于人形机器人带来行业研发灵巧手丝杠研发热潮,预计后续更多的公司将研发完成手部的滚珠丝杠和行星滚柱丝杠。
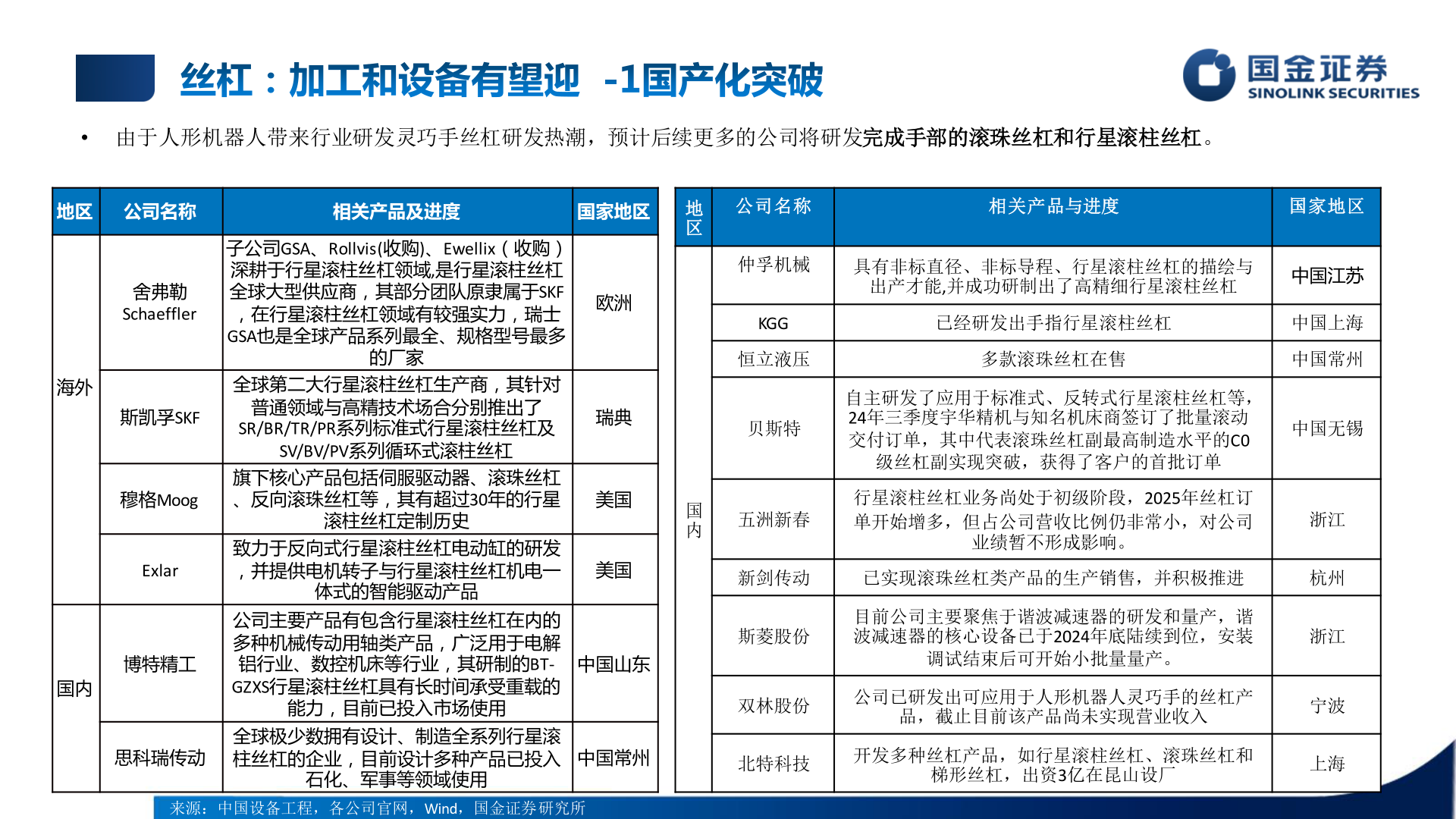
• 由于人形机器人带来行业研发灵巧手丝杠研发热潮,预计后续更多的公司将研发完成手部的滚珠丝杠和行星滚柱丝杠。地区 公司名称相关产品及进度国家地区舍弗勒Schaeffler海外斯凯孚SKF穆格Moog子公司GSA、Rollvis(收购)、Ewellix(收购)深耕于行星滚柱丝杠领域,是行星滚柱丝杠全球大型供应商,其部分团队原隶属于SKF,在行星滚柱丝杠领域有较强实力,瑞士GSA也是全球产品系列最全、规格型号最多的厂家全球第二大行星滚柱丝杠生产商,其针对普通领域与高精技术场合分别推出了SR/BR/TR/PR系列标准式行星滚柱丝杠及SV/BV/PV系列循环式滚柱丝杠旗下核心产品包括伺服驱动器、滚珠丝杠、反向滚珠丝杠等,其有超过30年的行星滚柱丝杠定制历史Exlar致力于反向式行星滚柱丝杠电动缸的研发,并提供电机转子与行星滚柱丝杠机电一体式的智能驱动产品欧洲瑞典美国美国博特精工国内公司主要产品有包含行星滚柱丝杠在内的多种机械传动用轴类产品,广泛用于电解铝行业、数控机床等行业,其研制的BT-GZXS行星滚柱丝杠具有长时间承受重载的能力,目前已投入市场使用中国山东思科瑞传动全球极少数拥有设计、制造全系列行星滚柱丝杠的企业,目前设计多种产品已投入中国常州石化、军事等领域使用来源:中国设备工程,各公司官网,Wind,国金证券研究所公司名称地区仲孚机械KGG恒立液压贝斯特相关产品与进度国家地区具有非标直径、非标导程、行星滚柱丝杠的描绘与出产才能,并成功研制出了高精细行星滚柱丝杠已经研发出手指行星滚柱丝杠多款滚珠丝杠在售自主研发了应用于标准式、反转式行星滚柱丝杠等,24年三季度宇华精机与知名机床商签订了批量滚动交付订单,其中代表滚珠丝杠副最高制造水平的C0级丝杠副实现突破,获得了客户的首批订单中国江苏中国上海中国常州中国无锡国内五洲新春行星滚柱丝杠业务尚处于初级阶段,2025年丝杠订单开始增多,但占公司营收比例仍非常小,对公司浙江业绩暂不形成影响。新剑传动已实现滚珠丝杠类产品的生产销售,并积极推进杭州斯菱股份目前公司主要聚焦于谐波减速器的研发和量产,谐波减速器的核心设备已于2024年底陆续到位,安装调试结束后可开始小批量量产。双林股份北特科技公司已研发出可应用于人形机器人灵巧手的丝杠产品,截止目前该产品尚未实现营业收入开发多种丝杠产品,如行星滚柱丝杠、滚珠丝杠和梯形丝杠,出资3亿在昆山设厂浙江宁波上海22