> 数据图表

各位网友请教一下1.4 主要产品之解决方案:软硬结合,覆盖多个场景

2025-4-3
各位网友请教一下1.4 主要产品之解决方案:软硬结合,覆盖多个场景
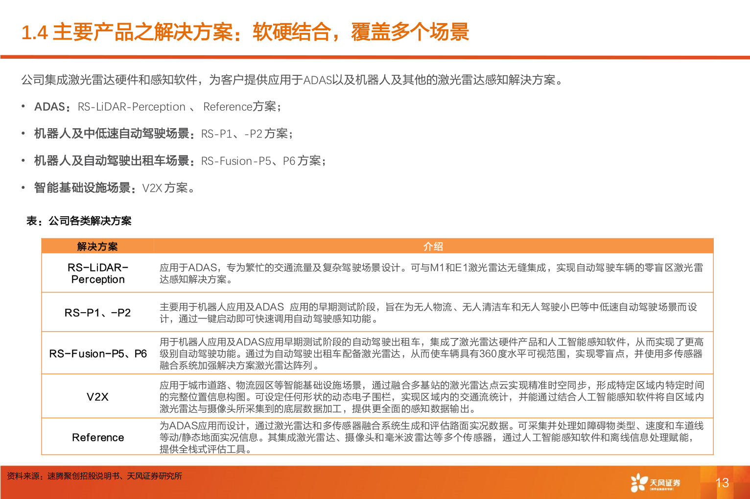
1.4 主要产品之解决方案:软硬结合,覆盖多个场景公司集成激光雷达硬件和感知软件,为客户提供应用于ADAS以及机器人及其他的激光雷达感知解決方案。• ADAS:RS-LiDAR-Perception 、 Reference方案;• 机器人及中低速自动驾驶场景:RS-P1、-P2 方案;• 机器人及自动驾驶出租车场景:RS-Fusion-P5、P6 方案;• 智能基础设施场景:V2X 方案。表:公司各类解决方案解决方案介绍RS-LiDAR-Perception应用于ADAS,专为繁忙的交通流量及复杂驾驶场景设计。可与M1和E1激光雷达无缝集成,实现自动驾驶车辆的零盲区激光雷达感知解决方案。RS-P1、-P2主要用于机器人应用及ADAS 应用的早期测试阶段,旨在为无人物流、无人清洁车和无人驾驶小巴等中低速自动驾驶场景而设计,通过一键启动即可快速调用自动驾驶感知功能。RS-Fusion-P5、P6用于机器人应用及ADAS应用早期测试阶段的自动驾驶出租车,集成了激光雷达硬件产品和人工智能感知软件,从而实现了更高级别自动驾驶功能。通过为自动驾驶出租车配备激光雷达,从而使车辆具有360度水平可视范围,实现零盲点,并使用多传感器融合系统加强解决方案激光雷达阵列。V2XReference应用于城市道路、物流园区等智能基础设施场景,通过融合多基站的激光雷达点云实现精准时空同步,形成特定区域内特定时间的完整位置信息构图。可设定任何形状的动态电子围栏,实现区域内的交通流统计,并能通过结合人工智能感知软件将自区域内激光雷达与摄像头所采集到的底层数据加工,提供更全面的感知数据输出。为ADAS应用而设计,通过激光雷达和多传感器融合系统生成和评估路面实况数据。可采集并处理如障碍物类型、速度和车道线等动/静态地面实况信息。其集成激光雷达、摄像头和毫米波雷达等多个传感器,通过人工智能感知软件和离线信息处理赋能,提供全栈式评估工具。资料来源:速腾聚创招股说明书、天风证券研究所13