> 数据图表

一起讨论下“好房子”首次写入政府工作报告,相应规范细则发布

2025-4-3
一起讨论下“好房子”首次写入政府工作报告,相应规范细则发布
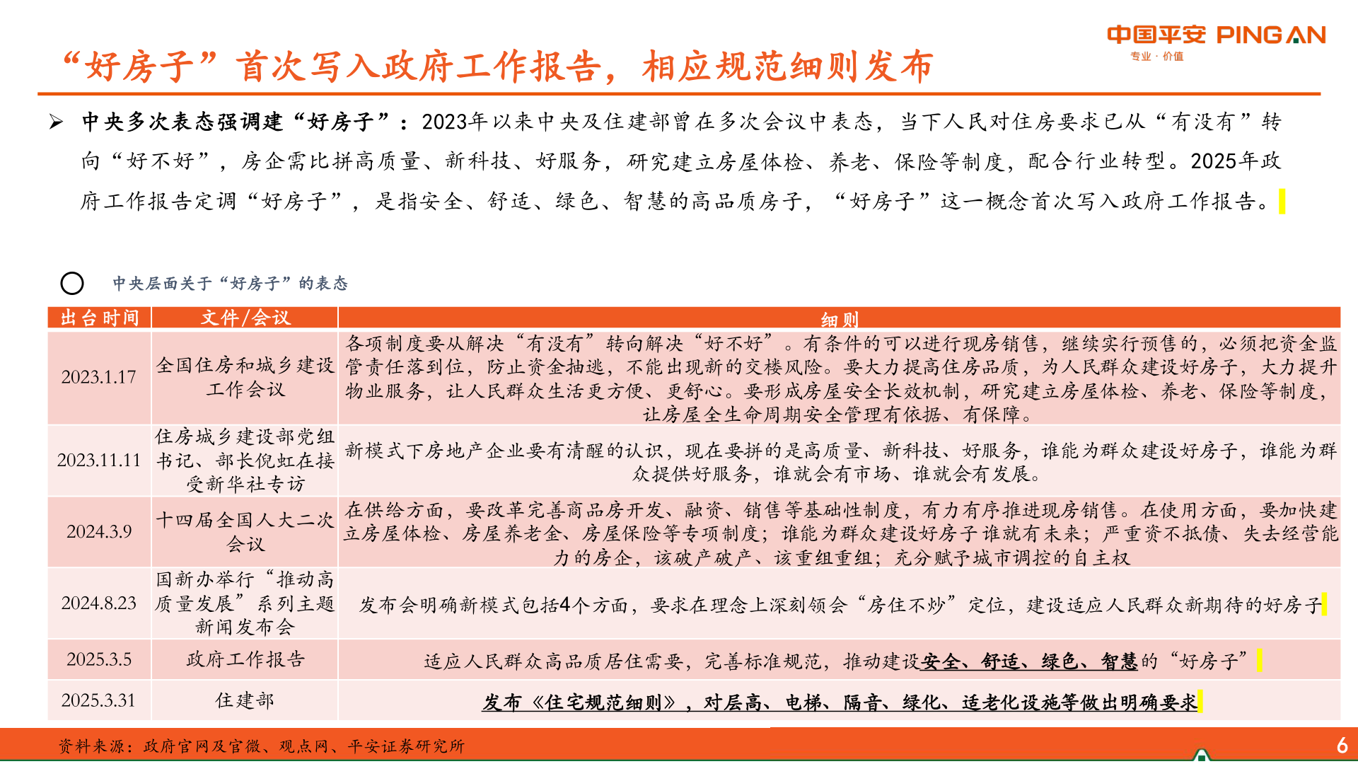
“好房子”首次写入政府工作报告,相应规范细则发布 中央多次表态强调建“好房子”:2023年以来中央及住建部曾在多次会议中表态,当下人民对住房要求已从“有没有”转向“好不好”,房企需比拼高质量、新科技、好服务,研究建立房屋体检、养老、保险等制度,配合行业转型。2025年政府工作报告定调“好房子”,是指安全、舒适、绿色、智慧的高品质房子,“好房子”这一概念首次写入政府工作报告。中央层面关于“好房子”的表态出台时间文件/会议细则2023.1.17全国住房和城乡建设工作会议各项制度要从解决“有没有”转向解决“好不好”。有条件的可以进行现房销售,继续实行预售的,必须把资金监管责任落到位,防止资金抽逃,不能出现新的交楼风险。要大力提高住房品质,为人民群众建设好房子,大力提升物业服务,让人民群众生活更方便、更舒心。要形成房屋安全长效机制,研究建立房屋体检、养老、保险等制度,让房屋全生命周期安全管理有依据、有保障。2023.11.112024.3.92024.8.23住房城乡建设部党组书记、部长倪虹在接受新华社专访十四届全国人大二次会议国新办举行“推动高质量发展”系列主题新闻发布会新模式下房地产企业要有清醒的认识,现在要拼的是高质量、新科技、好服务,谁能为群众建设好房子,谁能为群众提供好服务,谁就会有市场、谁就会有发展。在供给方面,要改革完善商品房开发、融资、销售等基础性制度,有力有序推进现房销售。在使用方面,要加快建立房屋体检、房屋养老金、房屋保险等专项制度;谁能为群众建设好房子 谁就有未来;严重资不抵债、失去经营能力的房企,该破产破产、该重组重组;充分赋予城市调控的自主权发布会明确新模式包括4个方面,要求在理念上深刻领会“房住不炒”定位,建设适应人民群众新期待的好房子2025.3.5政府工作报告适应人民群众高品质居住需要,完善标准规范,推动建设安全、舒适、绿色、智慧的“好房子”2025.3.31住建部发布《住宅规范细则》,对层高、电梯、隔音、绿化、适老化设施等做出明确要求资料来源:政府官网及官微、观点网、平安证券研究所6