> 数据图表

咨询下各位当前商品住宅销售已低于中期中枢,潜在住房需求依旧旺盛

2025-4-3
咨询下各位当前商品住宅销售已低于中期中枢,潜在住房需求依旧旺盛
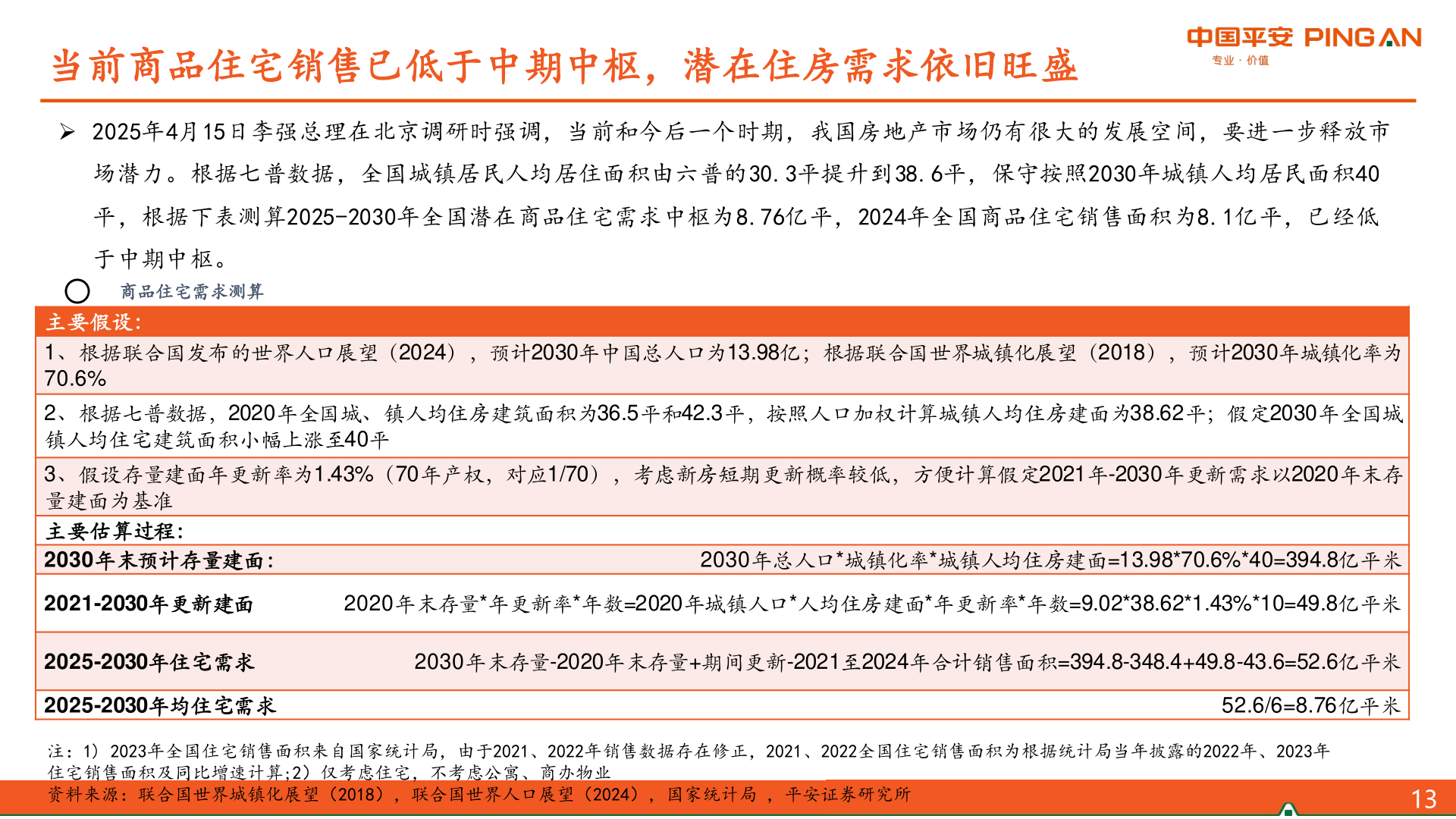
当前商品住宅销售已低于中期中枢,潜在住房需求依旧旺盛 2025年4月15日李强总理在北京调研时强调,当前和今后一个时期,我国房地产市场仍有很大的发展空间,要进一步释放市场潜力。根据七普数据,全国城镇居民人均居住面积由六普的30.3平提升到38.6平,保守按照2030年城镇人均居民面积40平,根据下表测算2025-2030年全国潜在商品住宅需求中枢为8.76亿平,2024年全国商品住宅销售面积为8.1亿平,已经低于中期中枢。商品住宅需求测算主要假设:1、根据联合国发布的世界人口展望(2024),预计2030年中国总人口为13.98亿;根据联合国世界城镇化展望(2018),预计2030年城镇化率为70.6%2、根据七普数据,2020年全国城、镇人均住房建筑面积为36.5平和42.3平,按照人口加权计算城镇人均住房建面为38.62平;假定2030年全国城镇人均住宅建筑面积小幅上涨至40平3、假设存量建面年更新率为1.43%(70年产权,对应1/70),考虑新房短期更新概率较低,方便计算假定2021年-2030年更新需求以2020年末存量建面为基准主要估算过程:2030年末预计存量建面:2030年总人口*城镇化率*城镇人均住房建面=13.98*70.6%*40=394.8亿平米2021-2030年更新建面2020年末存量*年更新率*年数=2020年城镇人口*人均住房建面*年更新率*年数=9.02*38.62*1.43%*10=49.8亿平米2025-2030年住宅需求2030年末存量-2020年末存量+期间更新-2021至2024年合计销售面积=394.8-348.4+49.8-43.6=52.6亿平米2025-2030年均住宅需求52.6/6=8.76亿平米注:1) 2023年全国住宅销售面积来自国家统计局,由于2021、2022年销售数据存在修正,2021、2022全国住宅销售面积为根据统计局当年披露的2022年、2023年住宅销售面积及同比增速计算;2)仅考虑住宅,不考虑公寓、商办物业资料来源:联合国世界城镇化展望(2018),联合国世界人口展望(2024),国家统计局 ,平安证券研究所13