> 数据图表

想关注一下产业端:车端场景有望成为人形机器人率先落地的应用场景

2025-4-3
想关注一下产业端:车端场景有望成为人形机器人率先落地的应用场景
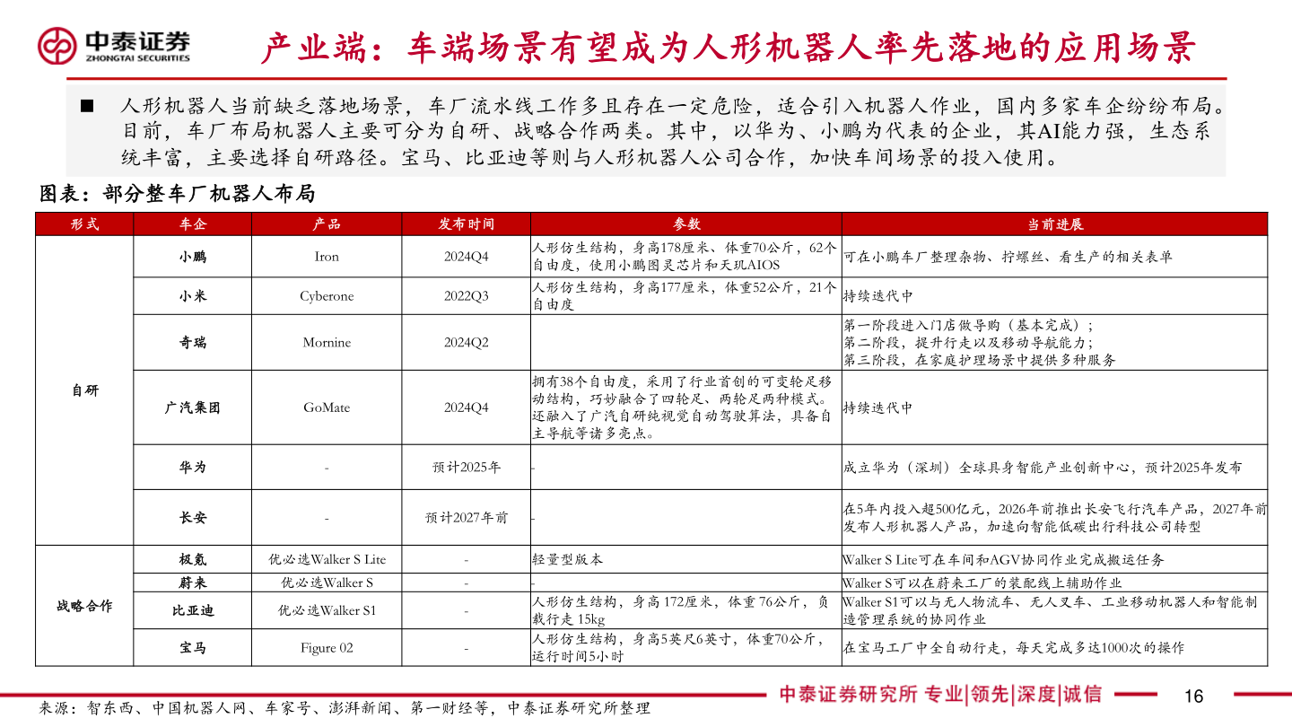
产业端:车端场景有望成为人形机器人率先落地的应用场景◼ 人形机器人当前缺乏落地场景,车厂流水线工作多且存在一定危险,适合引入机器人作业,国内多家车企纷纷布局。目前,车厂布局机器人主要可分为自研、战略合作两类。其中,以华为、小鹏为代表的企业,其AI能力强,生态系统丰富,主要选择自研路径。宝马、比亚迪等则与人形机器人公司合作,加快车间场景的投入使用。图表:部分整车厂机器人布局形式自研车企小鹏小米奇瑞产品IronCyberone发布时间2024Q42022Q3Mornine2024Q2广汽集团GoMate2024Q4参数当前进展人形仿生结构,身高178厘米、体重70公斤,62个自由度,使用小鹏图灵芯片和天玑AIOS可在小鹏车厂整理杂物、拧螺丝、看生产的相关表单人形仿生结构,身高177厘米,体重52公斤,21个自由度持续迭代中第一阶段进入门店做导购(基本完成);第二阶段,提升行走以及移动导航能力;第三阶段,在家庭护理场景中提供多种服务拥有38个自由度,采用了行业首创的可变轮足移动结构,巧妙融合了四轮足、两轮足两种模式。还融入了广汽自研纯视觉自动驾驶算法,具备自主导航等诸多亮点。持续迭代中华为长安极氪蔚来优必选Walker S Lite优必选Walker S战略合作比亚迪优必选Walker S1宝马Figure 02--预计2025年-预计2027年前 -成立华为(深圳)全球具身智能产业创新中心,预计2025年发布在5年内投入超500亿元,2026年前推出长安飞行汽车产品,2027年前发布人形机器人产品,加速向智能低碳出行科技公司转型----轻量型版本Walker S Lite可在车间和AGV协同作业完成搬运任务-人形仿生结构,身高 172厘米,体重 76公斤,负载行走 15kg人形仿生结构,身高5英尺6英寸,体重70公斤,运行时间5小时Walker S可以在蔚来工厂的装配线上辅助作业Walker S1可以与无人物流车、无人叉车、工业移动机器人和智能制造管理系统的协同作业在宝马工厂中全自动行走,每天完成多达1000次的操作来源:智东西、中国机器人网、车家号、澎湃新闻、第一财经等,中泰证券研究所整理16