> 数据图表

一起讨论下直线执行器:丝杠

2025-4-3
一起讨论下直线执行器:丝杠
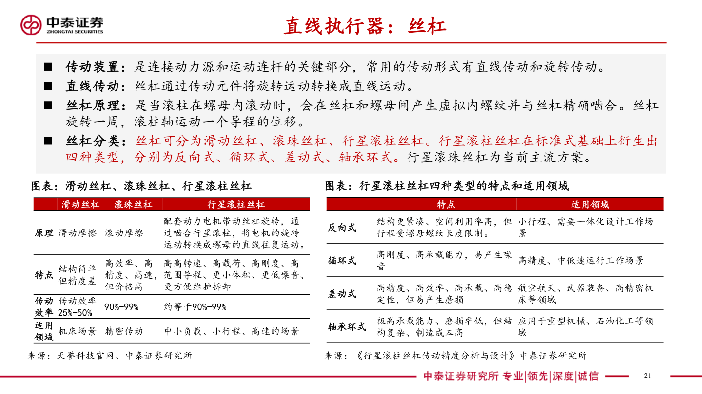
直线执行器:丝杠◼ 传动装置:是连接动力源和运动连杆的关键部分,常用的传动形式有直线传动和旋转传动。◼ 直线传动:丝杠通过传动元件将旋转运动转换成直线运动。◼ 丝杠原理:是当滚柱在螺母内滚动时,会在丝杠和螺母间产生虚拟内螺纹并与丝杠精确啮合。丝杠旋转一周,滚柱轴运动一个导程的位移。◼ 丝杠分类:丝杠可分为滑动丝杠、滚珠丝杠、行星滚柱丝杠。行星滚柱丝杠在标准式基础上衍生出四种类型,分别为反向式、循环式、差动式、轴承环式。行星滚珠丝杠为当前主流方案。图表:滑动丝杠、滚珠丝杠、行星滚柱丝杠图表:行星滚柱丝杠四种类型的特点和适用领域滑动丝杠 滚珠丝杠行星滚柱丝杠特点适用领域原理 滑动摩擦 滚动摩擦配套动力电机带动丝杠旋转,通过啮合行星滚柱,将电机的旋转运动转换成螺母的直线往复运动。特点结构简单但精度差高效率、高精度、高速,但价格高高高转速、高载荷、高刚度、高范围导程、更小体积、更低噪音、更方便维护拆卸传动效率适用领域传动效率25%-50%90%-99%约等于90%-99%机床场景 精密传动中小负载、小行程、高速的场景反向式循环式差动式结构更紧凑、空间利用率高,但行程受螺母螺纹长度限制。小行程、需要一体化设计工作场景高刚度、高承载能力,易产生噪音高精度、中低速运行工作场景高精度、高效率、高承载、高稳定性,但易产生磨损航空航天、武器装备、高精密机床等领域轴承环式极高承载能力、磨损率低,但结构复杂、制造成本高应用于重型机械、石油化工等领域来源:天誉科技官网、中泰证券研究所来源:《行星滚柱丝杠传动精度分析与设计》中泰证券研究所21