> 数据图表

各位网友请教一下出口市场:主流地区新能源客车需求旺盛

2025-7-1
各位网友请教一下出口市场:主流地区新能源客车需求旺盛
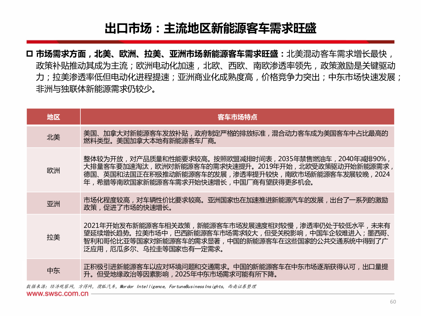
出口市场:主流地区新能源客车需求旺盛 市场需求方面,北美、欧洲、拉美、亚洲市场新能源客车需求旺盛:北美混动客车需求增长最快,政策补贴推动其成为主流;欧洲电动化加速,北欧、西欧、南欧渗透率领先,政策激励是关键驱动力;拉美渗透率低但电动化进程提速;亚洲商业化成熟度高,价格竞争力突出;中东市场快速发展;非洲与独联体新能源需求仍较少。地区北美欧洲亚洲拉美中东客车市场特点美国、加拿大对新能源客车发放补贴,政府制定严格的排放标准,混合动力客车成为美国客车中占比最高的燃料类型。美国加拿大本地有新能源客车厂商。整体较为开放,对产品质量和性能要求较高。按照欧盟减排时间表,2035年禁售燃油车,2040年减排90%,大排量客车要加速淘汰,欧洲对新能源客车的需求快速提升。2019年开始,北欧受政策驱动开始新能源需求,德国、英国和法国正在积极推动新能源客车的发展,渗透率提升较快,南欧市场新能源客车发展较晚,2024年,希腊等南欧国家新能源客车需求开始快速增长,中国厂商有望获得更多机会。市场化程度较高,对车辆性价比要求较高。亚洲国家也在加速推进新能源汽车的发展,出台了一系列的激励政策,促进了市场的快速增长。2021年开始发布新能源客车相关政策,新能源客车市场发展速度相对较慢,渗透率仍处于较低水平,未来有望延续增长趋势。拉美市场中,巴西新能源客车市场需求较大,但受关税影响,中国车企较难进入;墨西哥、智利和哥伦比亚等国家对新能源客车的需求显著,中国的新能源客车在这些国家的公共交通系统中得到了广泛应用,厄瓜多尔、乌拉圭等国家也有一定需求。正积极引进新能源客车以应对环境问题和交通需求。中国的新能源客车在中东市场逐渐获得认可,出口量提升。但受地缘政治等因素影响,2025年中东市场需求可能有所下降。数据来源:经济观察网,方得网,搜狐汽车,Mordor Intelligence,FortuneBusinessInsights,西南证券整理60